现将《江西省国民经济和社会发展第十四个五年规划和二〇三五年远景目标纲要》印发给你们,请认真贯彻执行。
2021年2月5日
(此件主动公开)
江西省国民经济和社会发展第十四个五年规划和二〇三五年远景目标纲要
目 录
第一篇 开启全面建设社会主义现代化新征程
第一章 发展基础
第二章 发展环境
第三章 总体要求
第四章 发展目标
第二篇 加快建设创新型省份
第一章 实施人才强省战略
第一节 完善人才引进培养体系
第二节 优化人才发展环境
第二章 全面提升创新能力
第一节 持续加大全社会研发投入
第二节 强化优势领域关键核心技术攻坚
第三节 提升重点领域基础研究能力
第三章 构建创新支撑体系
第一节 优化协同创新布局
第二节 建设高能级创新平台
第三节 壮大高新技术企业梯队
第四章 营造良好创新环境
第一节 完善科技创新体制机制
第二节 激活各类创新要素
第三篇 加快构建具有江西特色的现代产业体系
第一章 重塑“江西制造”辉煌
第一节 加快推动传统产业改造升级
第二节 立足优势发展新兴产业
第二章 大力发展数字经济
第一节 加快推动数字产业化
第二节 扎实推进产业数字化转型
第三节 培育壮大数字经济新业态新模式
第三章 提升现代服务业发展水平
第一节 推动生产性服务业专业化发展
第二节 促进生活性服务业品质化发展
第四章 推动开发区改革创新发展
第一节 推动开发区提质升级
第二节 促进产城融合发展
第三节 优化开发区体制机制
第四篇 持扩大内需畅通双循环
第一章 畅通经济循环
第一节 助力畅通国内大循环
第二节 促进国内国际双循环
第二章 精准扩大有效投资
第一节 扎实推进新型基础设施建设
第二节 推进交通强省重大项目建设
第三节 加快建设现代能源体系
第四节 加强现代水利设施建设
第五节 完善投融资体制机制
第三章 持续释放消费潜力
第一节 提升供给质量
第二节 激发消费需求
第三节 优化消费环境
第五篇 加快深层次市场化改革
第一章 激发市场主体活力
第一节 纵深推进国资国企改革
第二节 支持非公有制经济高质量发展
第三节 稳步推进自然垄断行业改革
第四节 推进新型市场主体健康有序发展
第二章 提升政府经济治理能力
第一节 建设全国政务服务满意度一等省份
第二节 创新和完善宏观调节机制
第三节 深化财税体制改革
第四节 推进价格形成机制改革
第三章 加快建设高标准市场体系
第一节 完善现代产权制度
第二节 构建更加完善的要素市场化配置机制
第三节 实施市场准入负面清单制度
第四节 落实公平竞争审查制度
第五节 加快社会信用体系建设
第六篇 高标准高质量建设内陆开放型经济试验区
第一章 加快制度型开放步伐
第一节 促进贸易自由便利
第二节 促进投资自由便利
第三节 促进资金流动自由便利
第四节 降低物流成本提高流通效率
第五节 健全开放型经济安全保障体系
第二章 建设高能级开放支撑体系
第一节 畅通开放大通道
第二节 提升开放大平台
第三章 对接融入国家战略
第一节 深度融入“一带一路”建设
第二节 全面对接国家重大区域战略
第七篇 全面推进乡村振兴
第一章 大力发展现代农业
第一节 增强农业综合生产能力
第二节 推进农业经济结构调整
第三节 丰富乡村经济业态
第二章 实施乡村建设行动
第一节 分类推进乡村振兴
第二节 提升农村基础设施和公共服务水平
第三节 改善农村人居环境
第三章 推进城乡融合发展
第一节 促进城乡要素合理配置
第二节 统筹城乡基础设施一体化发展
第三节 推进城乡基本公共服务普惠共享
第四节 实现巩固拓展脱贫攻坚成果同乡村振兴有效衔接
第八篇 推进以人为核心的新型城镇化
第一章 加快农业转移人口市民化
第一节 深化户籍制度改革
第二节 健全农业转移人口市民化机制
第二章 优化完善现代城镇体系
第一节 完善大中城市宜业宜居功能
第二节 推进以县城为重要载体的新型城镇化建设
第三节 高质量发展小城镇
第三章 全面提升城市功能品质
第一节 转变城市发展方式
第二节 推进新型城市建设
第三节 加强城市精细化管理
第九篇 推动更高水平区域协调发展
第一章 优化国土空间开发格局
第一节 完善主体功能区布局
第二节 完善主体功能区配套政策
第二章 推进区域协调发展
第一节 做强做优大南昌都市圈
第二节 强化“两轴”驱动
第三节 促进赣南等原中央苏区高质量发展
第四节 提升赣东北开放合作水平
第五节 加快赣西转型升级步伐
第十篇 高标准打造美丽中国“江西样板”
第一章 创新绿色制度
第一节 健全空间管控制度
第二节 健全现代环境治理体系
第三节 全面建立资源高效利用制度
第二章 筑牢绿色屏障
第一节 强化环境治理保护
第二节 打造山水林田湖草生命共同体
第三节 积极应对气候变化
第三章 壮大绿色经济
第一节 培育壮大绿色产业
第二节 提高资源综合利用效率
第三节 加快生态优势转化
第四章 繁荣绿色文化
第一节 提高全民生态意识
第二节 倡导绿色生活方式
第十一篇 提升赣鄱文化软实力
第一章 提高社会文明程度
第一节 推动理想信念教育常态化制度化
第二节 持续提升公民文明素养
第三节 加强思想舆论阵地建设
第二章 推进红色文化与优秀传统文化传承创新
第一节 大力传承红色基因
第二节 加强文化遗产保护传承
第三节 推动赣鄱文化“走出去”
第三章 促进文化事业繁荣发展
第一节 完善公共文化服务体系
第二节 繁荣发展社会主义文艺
第三节 创新公共文化服务运行机制
第四章 促进文化产业高质量发展
第一节 扩大优质文化产品供给
第二节 深化文化体制机制改革
第十二篇 促进人的全面发展
第一章 建设高质量教育体系
第一节 推进基础教育公平而有质量发展
第二节 推动高等教育内涵特色发展
第三节 推进职业教育融合创新发展
第四节 完善终身学习体系
第五节 强化教育现代化保障
第二章 全面推进健康江西建设
第一节 织牢公共卫生防护网
第二节 深化医药卫生体制改革
第三节 提升医疗卫生服务水平
第四节 推动中医药传承创新发展
第五节 开展爱国卫生和全民健身运动
第三章 积极应对人口老龄化
第一节 优化生育政策和配套措施
第二节 加快完善养老服务体系
第十三篇 构建促进共同富裕、共建共治共享的民生发展格局
第一章 促进更充分更高质量就业
第一节 积极实施就业优先政策
第二节 构建公共就业服务体系
第三节 优化收入分配结构
第二章 健全广覆盖多层次社会保障体系
第一节 改革完善社会保险制度
第二节 建立全民医疗保障体系
第三节 优化社会救助和慈善制度
第四节 完善住房保障体系
第五节 健全退役军人工作体系和保障制度
第三章 保障妇女等群体基本权益
第一节 促进妇女全面发展
第二节 提升儿童关爱服务水平
第三节 推动青少年健康发展
第四节 提高残疾人发展能力
第四章 构建社会治理新格局
第一节 完善社会治理体系
第二节 创新社会治理方式
第十四篇 建设更高水平的平安江西
第一章 筑牢安全发展底线
第一节 加强地方国家安全体系和能力建设
第二节 维护经济安全
第三节 保障人民生命安全
第二章 维护社会和谐稳定
第一节 健全社会矛盾综合治理机制
第二节 推进社会治安防控体系现代化
第十五篇 推进社会主义民主政治建设江西实践
第一章 推进社会主义政治建设
第一节 坚持和完善人民代表大会制度
第二节 落实中国共产党领导的多党合作和政治协商制度
第三节 巩固和发展最广泛的爱国统一战线
第四节 服从服务国防建设、“一国两制”、祖国统一和外交大局
第五节 健全党和国家监督体系
第二章 加快推进法治江西建设
第一节 完善地方立法体制机制
第二节 促进严格执法和公正司法
第三节 加强对法律实施的监督
第四节 推进普法守法
第十六篇 强化规划实施保障
第一章 加强党对经济社会发展的领导
第一节 坚持和完善党领导经济社会发展的体制机制
第二节 落实全面从严治党制度
第二章 努力形成规划实施合力
第一节 健全规划实施机制
第二节 强化规划实施政策保障
第三节 动员全社会参与规划实施
江西省国民经济和社会发展第十四个五年规划和二〇三五年远景目标纲要,根据《中共江西省委关于制定全省国民经济和社会发展第十四个五年规划和二〇三五年远景目标的建议》编制,重点对“十四五”期间国民经济和社会发展作出总体部署,同时提出二〇三五年国民经济和社会发展远景目标。作为开启全面建设社会主义现代化新征程的第一个中长期规划,该规划主要阐明省委、省政府战略意图,是全省各级政府履行职责的重要依据,是市场主体的行为导向,是全省人民的共同愿景。
第一篇 开启全面建设社会主义现代化新征程
“十四五”时期是我国“两个一百年”奋斗目标承前启后的历史交汇期,是我省与全国同步全面建设社会主义现代化的开局起步期,也是我省在加快革命老区高质量发展上作示范、在推动中部地区崛起上勇争先的关键跨越期。要统筹中华民族伟大复兴战略全局和世界百年未有之大变局,紧紧抓住大有可为但充满挑战的战略机遇期,迈出全面建设社会主义现代化的坚实步伐。
第一章 发展基础
“十三五”时期是我省发展史上极不平凡、极不寻常的五年。在以习近平同志为核心的党中央坚强领导下,省委、省政府团结带领全省人民,以习近平新时代中国特色社会主义思想为指导,深入贯彻习近平总书记视察江西重要讲话精神,不忘初心、牢记使命,感恩奋进、担当实干,有效应对各类风险挑战特别是新冠肺炎疫情的严重冲击,“十三五”规划确定的主要目标任务总体实现,即将如期与全国同步全面建成小康社会,江西已站在新的历史起点上。
——综合实力实现新跨越。主要经济指标增速位居全国“第一方阵”。地区生产总值跨越2万亿元大关、达2.57万亿元,提前两年实现比2010年翻一番,全国排名上升到第15位,比“十二五”末提升3位。人均地区生产总值超过8000美元、达到中等偏上收入国家(地区)水平(世界银行标准)。


——动能转换步伐加快。南昌、新余、景德镇、鹰潭、抚州、吉安、赣州7个高新技术产业开发区建设国家自主创新示范区(以下统称鄱阳湖国家自主创新示范区)、中科院赣江创新研究院等启动建设,综合科技创新水平指数实现“七连进”。三次产业比例优化为8.7∶43.2∶48.1,高新技术产业增加值占规模以上工业增加值比重较“十二五”末提高10个百分点以上,数字经济增加值占地区生产总值比重达30%左右。电子商务交易额有望突破1万亿元。粮食主产区地位进一步巩固,全国绿色有机农产品示范基地试点省建设取得明显成效。

——改革开放纵深推进。主要领域改革框架基本确定,财政金融、国资国企、农业农村、投融资体制、商事制度等重点领域改革取得新成效。“放管服”改革持续推进,营商环境不断优化,形成了“赣服通”、政务服务“365天不打烊”等特色品牌。开展“降成本、优环境”专项行动,五年累计为企业减负超6400亿元。双向开放格局初步形成,外资外贸提质升级,景德镇国家陶瓷文化传承创新试验区、江西内陆开放型经济试验区成功获批,井冈山综合保税区和南昌、赣州、九江跨境电商综合试验区获批建设。推进江西口岸“三同”创新模式。赣浙、赣湘、赣粤等省际区域合作取得实质性进展。

——区域发展更加协调。“一圈引领、两轴驱动、三区协同”区域发展格局加快构建,大南昌都市圈建设积极推进,国家级赣江新区成功获批并加快建设。沪昆、京九高铁经济带加快培育,产业园区加速向高铁沿线集聚。赣南等原中央苏区实现跨越式发展,赣东北开放合作、赣西转型升级迈出坚实步伐。
——生态文明试验区建设成效显著。成功争取全境纳入国家首批生态文明试验区建设,38项重点改革任务全面完成,35项制度成果全国推广。在全国率先实现全流域生态补偿,构建五级“河长制”“湖长制”“林长制”。深入实施长江经济带“共抓大保护”攻坚行动,全力打好蓝天、碧水、净土保卫战,全省生态环境质量稳居全国前列,“十三五”节能减排目标全面实现。
——城乡面貌发生深刻变化。以人为核心的新型城镇化加快推进,城市功能和品质明显提升。乡村振兴战略深入实施,水泥路、动力电、光纤网等实现“村村通”。城乡基础设施不断完善,铁路运营里程接近5000公里,高速铁路达到1329公里、实现设区市全覆盖。高速公路通车里程突破6000公里。“两横一纵”高等级航道网基本形成,航空运输网加快构建。全口径电力装机突破4000万千瓦。

——脱贫攻坚取得决定性胜利。井冈山市在全国率先实现脱贫,全省25个贫困县全部“摘帽”、3058个贫困村全部退出、现行标准下农村贫困人口全面脱贫,88.61万城镇贫困群众有效解困,历史性地解决了江西区域性整体贫困和群众绝对贫困问题。
——人民生活迈入全面小康。人民生活质量明显提升,居民收入与经济增长保持基本同步,全省城乡居民人均可支配收入提前一年实现比2010年翻番目标。五年累计新增城镇就业266.75万人。基本公共服务均等化水平不断提高,城乡居民社会保障体系、医疗保障体系、公共就业服务等实现全覆盖。义务教育提前两年实现整省基本均衡,高等教育进入普及化阶段。文化强省建设取得新成效。平安江西、法治江西建设扎实推进,社会保持和谐稳定。

——省域治理体系和治理能力不断增强。党的建设全面加强,全面从严治党取得重大成果,“不忘初心、牢记使命”主题教育成果丰硕。社会主义民主政治建设江西实践不断深化。依法治省纵深推进。“忠诚型、创新型、担当型、服务型、过硬型”政府(以下统称“五型”政府)建设取得显著成效,行政效能明显提高。坚定不移正风肃纪反腐,风清气正的政治生态进一步形成。
五年来的发展成就,充分彰显了习近平新时代中国特色社会主义思想的强大真理伟力,必须始终不渝按照习近平总书记指引的方向笃定前行,把习近平总书记为江西擘画的宏伟蓝图变为美好现实;五年来的发展成就,充分证明了省委提出的“创新引领、改革攻坚、开放提升、绿色崛起、担当实干、兴赣富民”工作思路和高质量跨越式发展首要战略,符合党中央精神,切合江西实际,顺应人民期盼,必须一以贯之、接续奋斗;五年来的发展成就,充分展示了江西人民忠诚执着、奋发有为、勤劳智慧的优良品质和时代风貌,必须坚定信心、保持定力,凝心聚力抓发展,团结奋进破难题,敢想敢干闯新路,在全面建设社会主义现代化的伟大征程中展现更大作为。




第二章 发展环境
当前和今后一个时期,中华民族伟大复兴的战略全局与世界百年未有之大变局相互作用、相互激荡,我国进入新发展阶段,江西面临一系列新机遇和新挑战。
和平与发展仍然是时代主题,人类命运共同体理念深入人心,我国制度优势显著,治理效能提升,发展长期向好的基本面没有改变,为我省保持经济社会平稳健康发展提供了总体有利环境。以国内大循环为主体、国内国际双循环相互促进的新发展格局加快形成,我省区位优势、资源优势、产业优势、生态优势和国家战略叠加优势将更加凸显,为推进高质量跨越式发展提供了新机遇。新一轮科技革命和产业变革深入发展,我省在航空、虚拟现实(VR)、移动物联网、硅衬底半导体照明等领域已取得先发优势,为实现“变道超车”“换车超车”增添了新动能。特别是习近平总书记对江西提出“在加快革命老区高质量发展上作示范、在推动中部地区崛起上勇争先”目标定位和“推进经济高质量发展、推进改革开放走深走实、推进农业农村现代化、推进社会治理创新、推进红色基因传承”重要要求,为新时代江西改革发展指明了前进方向、注入了强大动力。
同时,也要清醒地看到,国际环境日趋复杂,经济全球化遭遇逆流,世界进入动荡变革期,不稳定性不确定性明显增加,新冠肺炎疫情影响广泛深远,对我省经济社会发展的影响和冲击不容忽视。我国发展不平衡不充分问题仍然突出,国内区域之间竞争更趋激烈,对我省吸引聚集先进生产要素带来挑战。江西正处在爬坡过坎、转型升级的关键阶段,制约高质量跨越式发展的深层次矛盾尚未根本解决,发展不足仍然是我省的主要矛盾,经济总量不大、人均水平较低、经济结构不优、竞争力不强等问题亟待破解,民生保障、社会治理等与人民群众更高期待还有差距。
综合判断,我省发展总体上将处于大有可为但充满挑战的重要战略机遇期。全省上下要站在“两个大局”的战略高度,深刻认识错综复杂的国际环境带来的新矛盾新挑战,深刻认识我国社会主要矛盾变化带来的新特征新要求,深刻认识我省经济社会发展面临的新形势新任务,增强机遇意识和风险意识,保持战略定力,发扬斗争精神,树立底线思维,准确识变、科学应变、主动求变,努力在危机中育先机、于变局中开新局。
第三章 总体要求
“十四五”时期全省经济社会发展的总体要求是:高举中国特色社会主义伟大旗帜,深入贯彻党的十九大和十九届二中、三中、四中、五中全会精神,坚持以马克思列宁主义、毛泽东思想、邓小平理论、“三个代表”重要思想、科学发展观、习近平新时代中国特色社会主义思想为指导,全面贯彻党的基本理论、基本路线、基本方略,坚决贯彻习近平总书记视察江西重要讲话精神,聚焦“作示范、勇争先”目标定位和“五个推进”重要要求,统筹推进“五位一体”总体布局、协调推进“四个全面”战略布局,坚持党的全面领导,坚持以人民为中心,坚持新发展理念,坚持深化改革开放,坚持系统观念,坚持稳中求进工作总基调,以推动高质量发展为主题,以深化供给侧结构性改革为主线,以改革创新为根本动力,以满足人民日益增长的美好生活需要为根本目的,统筹发展和安全,深入落实省委“二十四字”工作思路、高质量跨越式发展首要战略,加快建设具有江西特色的现代化经济体系,加快打造全国构建新发展格局的重要战略支点,推进省域治理体系和治理能力现代化,实现经济行稳致远、社会安定和谐,奋力谱写全面建设社会主义现代化国家江西篇章,描绘好新时代江西改革发展新画卷。
加快构建新发展格局,是“十四五”时期的重大战略导向;打造全国构建新发展格局的重要战略支点,是江西主动融入新发展格局的有效路径和战略定位。必须紧紧扭住扩大内需这个战略基点,拓展投资消费空间,推动区域城乡协调发展,提高就业收入水平,扩大中等收入群体规模,释放强大内需动力。必须坚持供给侧结构性改革的战略方向,发挥科技创新对优化供给、畅通循环的关键作用,以创新驱动和高质量供给引领和创造新需求,切实提高产业体系和供给体系对国内需求的适配性。必须锚定塑造国内国际合作和竞争新优势的战略目标,在坚守安全稳定基本底线的前提下,实施更深层次改革、更高水平开放,打通经济循环堵点,促进国内国际双循环良性互动,努力实现更高质量、更有效率、更加公平、更可持续、更为安全的发展。
第四章 发展目标
展望二〇三五年,江西将与全国同步基本实现社会主义现代化。到那时,全省经济总量和城乡居民人均收入将迈上新的大台阶。基本实现新型工业化、信息化、城镇化、农业现代化,加快建设科技强省、工业强省、农业强省、旅游强省,建成具有江西特色的现代化经济体系。省域治理体系和治理能力现代化基本实现,法治江西基本建成。全面建成江西内陆开放型经济试验区,形成内外并举、全域统筹、量质双高的开放新格局。文化强省、教育强省、人才强省、健康江西建设取得更大成效,居民素质和社会文明程度达到新高度,赣鄱文化软实力显著增强。高标准建成美丽中国“江西样板”,人与自然和谐共生,生态环境质量保持全国前列。人均地区生产总值基本达到中等发达国家水平,中等收入群体显著扩大,基本公共服务实现均等化,城乡区域发展差距和居民生活水平差距显著缩小。平安江西建设达到更高水平,共建共治共享的社会发展新局面基本形成,社会充满活力又和谐有序。老区人民生活更加美好,人的全面发展、全体人民共同富裕取得更为明显的实质性进展。
锚定二〇三五年远景目标,确保开好局、起好步,“十四五”时期全省经济社会发展的具体目标是:
——经济综合实力实现新跨越。在质量效益明显提升的基础上,实现经济持续平稳健康发展。增长潜力充分发挥,主要经济指标增速保持全国“第一方阵”,地区生产总值年均增长7%左右,总量迈上3万亿元台阶、向4万亿元迈进。人均地区生产总值与全国平均水平的差距进一步缩小。全省发展态势和成效力争达到全国一流。
——发展质量效益实现新提升。创新引领发展能力明显增强,研发经费投入年均增长14%,综合科技创新水平达到全国中上游水平。产业基础高级化、产业链现代化水平明显提高,农业基础更加稳固,制造业占比保持总体稳定,三次产业比例进一步优化调整为7.5∶41.5∶51。加快建设国家绿色有机农产品、数字经济、有色金属、航空等装备制造、新能源新材料、中医药、文化和旅游等产业重要基地,打造全国传统产业转型升级高地和新兴产业培育发展高地。投资质量持续提高,消费贡献稳步上升,外贸进出口结构不断优化,供需结构更趋协调均衡。
——发展动力活力得到新增强。社会主义市场经济体制更加完善,高标准市场体系基本建成,市场主体更加充满活力。深度融入国家重大区域发展战略,更高水平开放型经济新体制基本形成,贸易和投资自由化便利化取得明显成效,货物进出口总额突破5000亿元,力争利用外资年均增长5%左右。加快打造内陆双向开放高地,营商环境进入全国一流水平行列。
——区域城乡融合实现新进展。区域城乡发展协调性明显增强。大南昌都市圈地区生产总值占全省比重稳步提升,对全省的辐射带动力明显提升;赣州省域副中心城市和赣东、赣西区域中心城市综合实力明显增强,全省区域发展格局进一步优化。乡村振兴战略全面推进,城乡融合发展体制机制更加完善。城乡人居环境达到全国一流水平。
——生态文明建设取得新成效。生态环境质量继续保持全国一流水平。生态文明制度体系不断完善,生产生活方式绿色转型成效显著。国土空间开发保护格局得到优化,森林覆盖率保持稳定,山水林田湖草一体化保护和修复机制更加健全,生态安全屏障更加牢固。生态文明理念深入人心,“绿水青山”和“金山银山”双向转化通道更加顺畅,绿色发展水平走在全国前列。
——社会文明程度实现新提高。红色基因更好传承与弘扬,社会主义核心价值观凝聚人心作用更加明显,人民思想道德素质、科学文化素质和身心健康素质明显提高。公共文化服务体系和文化产业体系更加健全,人民精神文化生活日益丰富。红色、绿色、古色文化标识更加鲜明,赣鄱文化软实力进一步提升。
——民生福祉改善迈出新步伐。脱贫攻坚成果得到巩固拓展。城镇调查失业率控制在5.5%左右,实现更加充分更高质量就业。居民人均可支配收入年均增长6.7%左右,其中城镇居民人均可支配收入年均增长6.5%左右,农村居民人均可支配收入年均增长7%左右,与经济增长保持基本同步,城乡收入差距进一步缩小。分配结构明显改善,中等收入群体比例进一步扩大。统筹城乡的基本公共服务标准进一步完善,均等化水平明显提高,居民受教育程度不断提升,卫生健康体系更加完善,多层次社会保障体系更加健全,改革发展成果更多更公平地惠及全省人民。
——省域治理水平跃上新台阶。社会主义民主法治更加健全,社会公平正义得到进一步彰显。“五型”政府建设取得更大成效,政府治理效能不断提升。社会治理成效保持全国一流水平,基层治理水平明显提高,公众安全感满意度达到98.3%左右。防范化解重大风险体制机制不断健全,突发公共事件应急、自然灾害防御等关键性短板领域能力建设明显增强,发展安全保障更加有力。


第二篇 加快建设创新型省份
坚持创新在现代化建设全局中的核心地位,把科技创新作为全省高质量跨越式发展的战略支撑,深入实施科技强省战略、人才强省战略、创新驱动发展战略,推进“五链”五链:创新链、产业链、人才链、政策链、资金链。深度融合,强化多主体协同、多要素联动的系统性创新,加快迈入创新型省份行列并向更高水平迈进。
第一章 实施人才强省战略
坚持人才优先发展,加快各层次人才培育引进,完善引才聚才育才用才政策体系,努力培养造就一支结构合理、素质优良的创新创业人才队伍。
第一节 完善人才引进培养体系
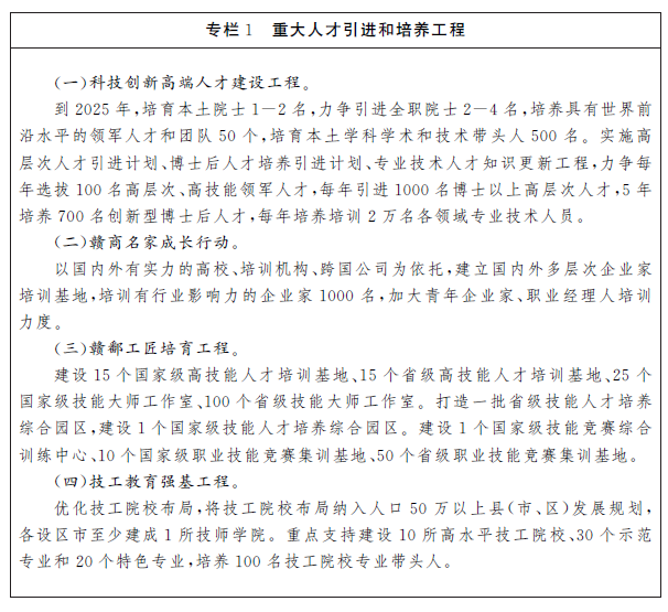
实施更加开放、更具吸引力的人才政策,以引进培养顶尖科技人才为目标,持续开展“才聚江西、智荟赣鄱”等引才活动,实施省“双千计划”双千计划:面向海内外重点引进1000名左右“高精尖缺”优秀高层次人才和100个左右高层次创新创业团队,面向江西省内重点培养1000名左右高层次人才。和省高层次、高技能领军人才培养工程,大力引进培育战略型人才、科技领军人才、创新团队。进一步加大院士后备人选支持力度。深入开展赣籍人才回归工程,鼓励赣籍人才通过总部回迁、项目回移、资金回流、技术回馈等方式支持家乡建设。推动本土高校人才供需深度对接,本土高校毕业生留赣比例稳中有升。开展赣商名家成长行动,加强职业经理人队伍建设。实施新时代赣鄱工匠工程和技工教育强基工程,培育一批专注技能、追求极致的高水平工程师和高技能人才队伍。建设江西省高层次人才产业园,推进人才、项目、资金、平台一体化配置。
第二节 优化人才发展环境
深化人才发展体制机制改革,保障和落实用人主体自主权。建立健全市场化人才评价标准和机制,构建以创新能力、质量、贡献、绩效为导向的人才评价体系,优化技能型人才多元化评价方式。完善职称评聘制度,畅通特殊优秀人才高级职称直接申报渠道。探索竞争性人才使用机制,面向市场遴选重大科技攻关专项首席专家,实行首席专家负责制。鼓励高校、科研院所人员在职或离岗创新创业。优化人才福利待遇,提高高层次人才、高技能人才住房、医疗、配偶就业、子女入学等配套支持政策标准。弘扬科学精神、企业家精神、工匠精神,完善创新人才创新创业尽职免责机制,营造激励创新宽容失败的浓厚氛围。

第二章 全面提升创新能力
面向世界科技前沿、面向经济主战场、面向国家和区域重大需求、面向人民生命健康,加大研发投入,大力提升自主创新能力,完善技术攻关体制机制,形成更多高水平、引领性和原创性的创新成果。
第一节 持续加大全社会研发投入
实施全社会研发投入攻坚行动,加快构建企业为主体的多元化科技投入体系。落实企业研发活动税收优惠等政策,支持“三首”“三首”:首台套重大技术装备、首批次新材料和首版次软件。示范应用,探索首购首用风险补偿制度,加强政策效果评估,落实研发经费后补助。支持企业牵头组建创新联合体,承担重大科技项目。引导企业加大研发投入,支持企业建立研发准备金制度,到2025年,力争高新技术企业研发经费占主营业务收入的比例超过2.5%。提升技术创新在国有企业经营业绩考核中的比重,落实和完善国有企业技术开发投入视同利润的鼓励政策。进一步完善财政科技投入机制,加大重点领域基础研究投入。
第二节 强化优势领域关键核心技术攻坚
积极承接国家重大科技项目,实施省内重大科技攻关专项,聚焦产业链急用先行项目,力争在航空复合材料、集成电路、中医药提取和新药研制、生物医用材料、稀有金属新材料、高端精密制造、光学光电、高性能储能材料、陶瓷新材料、感知交互技术等领域取得突破,形成一批填补产业链关键环节技术空白的重大成果。完善关键技术核心攻坚机制,推广运用“揭榜挂帅”、择优委托等方式,形成一批专利产品群和高价值专利组合,突破一批产业创新短板和难点。
第三节 提升重点领域基础研究能力
坚持服务战略需求和开展科学探索相结合,对接国家基础研究十年行动方案,积极争取国家原创探索项目,滚动实施省科技项目计划,加强战略性前瞻性基础研究。瞄准我省优势学科和交叉学科的重要前沿方向,在信息科学、生命科学、材料科学、食品科学、现代农业、生物医药技术等领域攻克一批重大科学问题,在纳米科技与新材料、生命科学与医药健康、生物技术与绿色农业等领域攻克若干共性技术。集成跨学科、跨领域、跨单位的优势力量,适度超前开展应用基础研究,推动基础研究、应用研究和技术创新贯通发展。
第三章 构建创新支撑体系
优化创新资源布局,集聚创新要素,完善创新协作机制,加快构建以平台为载体、以区域为支撑的全域创新体系,不断激发创新活力、创业潜力、创造动力。
第一节 优化协同创新布局
坚持整体统筹、集聚带动、协同联动,构建“一核十城多链”的区域协同创新布局。强化南昌创新“头雁”地位,吸引长三角、粤港澳大湾区科技创新资源向大南昌都市圈集聚,把大南昌都市圈建成全省创新驱动发展核心引擎、中部地区创新发展重要一极。坚持“因城施策”,推动创新要素向南昌航空、中国(南昌)中医药、南昌VR、赣州稀金、抚州超算、吉安光电、鹰潭智慧、上饶大数据等科创城集聚,支持九江、景德镇、萍乡、新余、宜春立足本地优势创建科创城。实施产业链协同创新工程,围绕提升“2+6+N”2+6+N:有色金属、电子信息2个产业主营业务收入迈上万亿级,装备制造、石化、建材、纺织、食品、汽车6个产业迈上五千亿级,航空、中医药、移动物联网、半导体照明、VR、节能环保等N个产业迈上千亿级。重点产业自主创新能力和国际竞争力,优化配置创新资源,形成多条具有较强竞争力的产业创新链。
第二节 建设高能级创新平台
全面推进鄱阳湖国家自主创新示范区建设,在科技成果转移转化、科技投融资体系建设、科技创新“放管服”改革、协同开放创新等领域探索示范。实施国家级创新平台攻坚行动,依托中科院赣江创新研究院积极创建稀土新材料国家实验室,充分发挥高校科研平台作用,努力创建轨道交通基础设施性能监测与保障、稀土科技与材料、持久性污染控制与资源循环利用、航空应急救援等国家重点实验室。按照国家统一部署,谋划建设国家重大科技基础设施。通过引进、合作等方式,与“大院大所”“名校名企”共建高端研发机构。加大省级创新平台的建设力度,实现重点产业、重点学科双覆盖,推动大中型工业企业和规模以上高新技术企业研发机构全覆盖。提升省科学院等省属科研机构创新能力建设。加快新型研发机构培育。充分发挥现有国家级创新平台作用。
第三节 壮大高新技术企业梯队
实施科技型企业梯次培育行动。聚焦新技术、新产业、新业态、新模式,培育一批独角兽、瞪羚企业。鼓励高新技术企业持续增加研发投入,突破一批核心关键技术,提升自主创新能力,持续壮大高新技术产业。大力培育科技型中小企业,积极构建适应技术型创业企业发展需求的科技孵化生态,形成以独角兽、瞪羚企业为突破口,高新技术企业为主体,科技型中小企业为生力军的科技型企业梯次发展格局,推动大中小科技型企业融通创新。
第四章 营造良好创新环境
深化科技体制机制改革,破除束缚创新和成果转化的制度障碍,优化创新制度供给,营造创新活力竞相迸发、创新成果高效转化、创新价值充分体现的创新环境。
第一节 完善科技创新体制机制
完善科技创新治理,推动科技管理体系、科技决策机制再造。加快科研院所改革,在科研经费、政府采购、人才引进等方面赋予高校、科研院所更大自主权,探索建立赋予科研人员职务科技成果所有权或长期使用权的机制和模式。健全以创新质量和贡献为导向的绩效评价体系,落实以增加知识价值为导向的分配政策,构建充分体现创新要素价值的收益分配机制,支持科技成果收益向科研人员倾斜。优化科技奖励项目,进一步激发科研人员创新积极性。进一步深化创新成果处置权、使用权和收益权改革。推动科研项目经费“包干制”试点。完善科研活动全流程诚信管理。加强科技伦理监管。主动对接全球创新资源,加强与发达地区科技合作。
第二节 激活各类创新要素
全面优化劳动、资本、土地、知识、技术、管理、数据等要素配置,激发创新创业活力。完善金融支持创新体系,积极发展科技金融专营机构,创新“科贷通”“知识产权质押融资”等科技金融产品,支持发展天使投资、创业投资、风险投资等基金。积极创建国家级知识产权保护中心,支持重点开发区建立知识产权维权援助工作站。拓展“江西省网上常设技术市场”综合服务功能,在有条件的国家级高新技术产业开发区设立转移转化分中心和技术交易分市场,健全技术市场交易后补助工作机制。全面推进管理创新,完善科技成果转移转化机制,培育创投家等复合型人才,及时推动科研成果转化落地。大力推进数据资源开发利用。


第三篇 加快构建具有江西特色的现代产业体系
坚持把发展经济着力点放在实体经济上,以实施产业链链长制为抓手,加快构建以数字经济为引领、以先进制造业为重点、先进制造业与现代服务业融合发展的现代产业体系,提高经济质量效益和核心竞争力。
第一章 重塑“江西制造”辉煌
深入推进工业强省战略,聚焦航空、电子信息、装备制造、中医药、新能源、新材料等优势产业,大力实施“2+6+N”产业高质量跨越式发展行动,坚决打好产业基础高级化、产业链现代化攻坚战,打造全国传统产业转型升级高地和新兴产业培育发展高地。
第一节 加快推动传统产业改造升级
有色产业。发挥有色资源优势,以高端应用、终端产品为主攻方向,加强研发创新,增强资源控制、绿色开发和循环利用能力,延伸拓展产业链条,提升精深加工水平,打造全国有色金属产业重要基地。
石化产业。以“布局合理化、产品高端化、资源节约化、生产清洁化”为目标,推进石油化工、有机硅、盐化工、氟化工、精细化工等重点领域链式发展、精深发展,提高产业集中度和化工园区集聚水平。
钢铁产业。以结构调整、集群集约、绿色转型为重点,支持和推进企业兼并重组,重点开发低能耗冶炼、节能高效轧制、高端装备用钢、新能源汽车用钢等技术和产品,推进废钢铁利用产业一体化,提升技术工艺和节能环保水平。
建材产业。坚持绿色、高端、多元发展方向,做优水泥等传统基础产业,做强玻璃纤维、建筑陶瓷等特色优势产业,大力发展非金属矿物及制品、新型绿色建材等新兴成长产业,推进企业联合重组,培育发展一批龙头企业和产业基地。
纺织服装产业。通过产业承接、技术改造、品牌提升和产业链延伸,做强羽绒、针织、女性服饰、童装等服装产业,做精苎麻、丝绸、棉纺等家纺产业,积极发展产业用纺织品、粘胶纤维,加强自主品牌培育,打造全国重要的纺织产业集群、中西部“时尚创意中心”。
食品产业。以安全、健康、营养、便利为发展方向,提升粮油产品、肉禽制品等优势传统食品产业,大力发展绿色健康食品、特需食品等高成长性产业,做优做强茶叶、脐橙等地方特色产业,打造一批具有较强竞争力的品牌。
家具产业。坚持增品种、提品质、创品牌,重点发展全屋定制家具、绿色环保家具、多功能及智能化家具,强化标准制定,大力推动“家具+”融合发展,促进产业链由“现代家具”向“现代家居”延伸,打造现代家具产业大省。
加大政策引导力度,实施新一轮企业技术改造升级行动,推动重点企业战略性重组,完善以工艺、技术、能耗、环保、质量、安全等为约束条件的管理机制,强化行业规范和准入管理,坚决淘汰落后产能,支持景德镇、新余、南昌等争创国家产业转型升级示范区。


第二节 立足优势发展新兴产业
航空产业。依托研发环节基础优势,以飞机整机制造为重点,主攻大飞机机身和核心零部件研发制造,提升教练机、直升机、通用飞机、无人机制造水平,培育形成航空制造、民航运输、航空服务、临空经济“四位一体”产业体系,建设全国航空产业重要基地。
电子信息产业。重点攻克新型光电显示、印刷电路板、电子材料、智能传感器、汽车电子、智能识别等领域关键技术,推动移动智能终端、光电显示、半导体照明、数字视听(智能家居)等优势领域取得新突破,促进电子信息产业“芯屏端网”融合发展,积极承接粤港澳大湾区电子信息产业转移,打造万亿级电子信息产业。
装备制造业。以智能制造、服务型制造、绿色制造为主攻方向,提升装备制造产业研发设计和系统集成能力。精准发展汽车产业,坚持电动化、智能化、网联化、共享化方向,保持特种车优势,有序发展新能源汽车,打造商用车强省。大力发展轨道交通、新一代机器人、高档数控机床、先进医疗器械、超特高压电气设备、智能检测设备等装备制造业,打造全国装备制造产业重要基地。
中医药产业。以中药加工制造为龙头,以中药材种植和中医药健康服务为两翼,以业态融合为重点方向,大力推动中药制药关键技术、中药制药装备、中医医疗设备等研发及产业化,建设国家中医药综合改革示范区,打造全国中医药产业重要基地,建设全国领先、世界一流中医药强省。
新能源产业。坚持多元互补、合理布局、有序开发,发展光伏、锂电等新能源产业。加快新一代太阳能电池、新型锂离子动力电池产业化,推广“光伏+”应用,提高光伏转化效率,大力发展锂电电池关键材料,培育若干国际一流企业,打造全国新能源产业重要基地,建设世界级新能源产业集聚区。
新材料产业。以资源优势为依托,重点发展铜基新材料、稀土功能材料、钨基新材料、钢铁新材料、半导体新材料和前沿新材料产业。完善产业创新体系,开展关键核心技术联合攻关,打造全国新材料产业重要基地,建设具有国际影响力的新材料产业集群。
聚焦柔性电子、微纳光学、氢能等新能源装备、生物技术和生命科学等细分领域,超前布局前沿科技和产业化运用,加大投资力度,谋划一批试点示范项目,打造一批重大应用场景,培育未来发展新引擎。

第二章 大力发展数字经济
深入实施数字经济“一号工程”,加快推进数字产业化和产业数字化,推动数字经济与实体经济深度融合,打造全国数字经济产业重要基地。
第一节 加快推动数字产业化
VR产业。充分发挥世界VR产业大会平台作用,加速产业集聚,推进硬件设备、基础软件、内容创作和集成、测试等专业服务发展,深入推进“VR+”示范应用,构建技术、产品、内容、服务和应用协同推进的完整产业生态,打造世界级VR中心。
物联网产业。深入推进国家“03专项”试点,加快网络设施布局,丰富应用场景,推动与5G技术融合应用,加快构建集芯片、传感器、无线模组、系统集成、终端研发制造、运营服务等核心产业于一体的全产业链,打造“智联江西”。
大数据和云计算产业。加强数据采集、存储、挖掘、安全等领域关键技术攻关,形成一批有竞争力的大数据产品、解决方案和服务应用,推进大数据和云计算服务模式融合发展。
集成电路产业。立足前端材料、后端市场等基础,以移动智能终端、可穿戴设备、半导体照明等应用芯片研发设计为切入点,做实产用对接,培育设计、制造、封装、应用产业链,打造全国具有影响力的集成电路产业集群。
人工智能产业。以算法、数据和硬件为核心,加快计算机视觉、语音交互等关键技术研发及产业化,拓展“人工智能+”,推动智能机器人、智能网联汽车、智能安防、智能家居等产业加快发展,培育若干人工智能产业集聚区。
北斗产业。聚焦终端制造、位置服务软件开发等重点领域,加快发展自主可控基础软硬件、整机及外设,在通航、旅游、生态水利、国防动员、智慧市政等领域形成一批重点场景应用,培育打造若干北斗产业基地。
区块链产业。推进“区块链+”工程,开展加密算法、共识机制、智能合约、多链交互等核心技术攻关,加快企业上链步伐,建设赣州区块链研究院等一批区块链公共服务平台和应用研发中心,积极推动区块链与优势特色产业融合发展。
第二节 扎实推进产业数字化转型
推进制造业数字化。聚焦优势产业,推动升级版智能制造单元、智能生产线、智能车间、智能工厂建设。推进工业互联网平台建设,引进、培育一批全国领先的解决方案供应商,推动低成本、模块化的设备和系统部署应用。推行“上云用数赋智”,促进企业生产管理关键环节数字化、网络化、智能化升级。依托数字技术发展服务型制造,培育柔性化定制、全生命周期管理、供应链管理等模式。
推进农业数字化。推进数字技术在农业生产、经营、管理和服务等环节的集成应用。加快农业大数据中心、重要农产品全产业链大数据建设。实施“互联网+”现代农业行动,实现省级示范园物联网全覆盖,建成300个以上智能农业示范点。大力推进智慧农业政府和社会资本合作(PPP)项目建设,重点完善全省农产品质量安全监管追溯平台体系,健全智慧农业服务体系。大力发展农村电子商务,实施“互联网+”农产品出村进城工程,深入推进信息进村入户,做大“赣农宝”等涉农电商平台。
推进服务业数字化。加快物联网、人工智能、大数据、区块链等技术与金融、交通运输、设计咨询、节能环保等生产性服务业深度融合,拓展数字技术应用场景,重点推动智慧交通、智慧物流、数字金融、数字设计等领域发展。聚焦生活性服务业,促进线上线下资源的有效整合,推进“一部手机游江西”等智慧旅游示范建设,开拓餐饮、零售、健康、养老、教育、家政等智慧服务新场景,丰富服务产品供给,提高服务便利化、智能化水平。
第三节 培育壮大数字经济新业态新模式
促进平台经济、共享经济健康发展,支持发展线上线下融合的新业态新模式。拓展生活及公共服务领域的“互联网+”应用,推广在线教育、互联网医疗、线上办公等线上服务。推广众包、云外包、平台分包,培育发展大规模个性化定制、网络化协同制造、云制造、远程运维服务等新领域,发展“无人经济”。建设高水平直播和短视频基地,积极培育“微经济”。加快信息安全产业培育,推进赣州等地信息安全产业园建设。健全数字经济领域监管制度体系,完善网络与信息安全保障机制。


第三章 提升现代服务业发展水平
大力发展现代服务业,加快生产性服务业向专业化和价值链高端延伸,生活性服务业向高品质和多样化升级,推动现代服务业与先进制造业、现代农业深度融合。
第一节 推动生产性服务业专业化发展
现代金融。大力发展绿色金融、普惠金融、科技金融、产业链金融、开放(型)金融五大特色金融,深入实施金融赣军跨越工程、地方金融组织提升工程、“映山红”企业上市工程、“险资入赣”工程,完善和发展多层次的金融市场,打造区域性现代金融中心。
现代物流。以提升流通效率、降低物流成本为关键,加强现代物流基础设施建设,大力培育冷链物流、智慧物流、共享物流、应急物流等新业态,发展壮大现代物流企业和产业集聚区,构建“通道+枢纽+网络”的现代物流体系,加快建设中部地区现代物流中心。
研发设计。加强新材料、新产品、新工艺的研发,加大研发成果转化和产业化力度,引进培育高水平工业设计机构,强化网络化的设计协同,推进工业设计向涵盖市场分析、产品设计和市场营销等高端综合设计服务转变,大力发展研发设计交易市场,建设长江中游重要研发设计基地。
服务外包。重点发展设计、研发、软件、互联网、医疗、金融等领域服务外包,积极承接国际离岸服务外包业务,拓展高端服务外包市场,打造若干服务外包示范园区,推动我省服务外包向高技术、高附加值、高品质、高效益转型升级。
人力资源服务。鼓励发展人力资源服务外包、管理咨询、高级人才寻访、人才测评等业态,规范发展人事代理、劳务派遣等服务。大力发展专业服务机构,推进人力资源服务产业园建设,培育一批龙头企业,提升人力资源服务市场配置效能。
法律服务。以专业优质、规范便捷、覆盖城乡为发展方向,大力发展律师、公证、司法鉴定和涉外法律服务等业态,积极培育和引进高端法律服务人才,支持中小型法律服务机构发展和法律服务方式创新,打造一批具有较强影响力的本土法律服务品牌。
现代会展。培育和引进一批国内外知名会展龙头企业,打造若干在国内外具有影响力的综合性和专业性品牌展会。支持会展企业开展跨行业合作,推动会展与商业、旅游、文化、体育等产业的联动发展。加快会展场馆建设,创新会展服务模式,提升展会承载能力。
加快发展科技服务、现代供应链、总集成总承包、检验检测认证、环保服务、商务咨询、会计审计等其他重点领域生产性服务业,为产业转型升级提供专业化服务支撑。


第二节 促进生活性服务业品质化发展
旅游休闲。推动旅游从传统观光型向休闲度假型升级,聚焦全域旅游示范省建设,实施“旅游+”融合工程,积极发展红色旅游、生态旅游、都市休闲旅游、乡村旅游等业态,建设一批文化特色鲜明的高品质国家级旅游景区和度假区,打造红色旅游首选地、最美生态旅游目的地、中华优秀传统文化体验地,建设世界知名旅游目的地。
现代商贸。优化商业网点布局,培育和打造一批城市商圈、商贸综合体,改造提升特色商业街,完善社区商贸和乡镇商贸体系。大力推动餐饮住宿业连锁化、品牌化经营,积极发展中央厨房、无接触式配送等新模式新业态,大力打造赣菜品牌,全面提升住宿餐饮行业竞争力。
健康养老。大力发展中医药保健、森林康养等业态,推动健康管理、健康文化、健康旅游等服务业融合发展,打造一批健康服务产业示范园区,培育形成一批综合型养老基地。
家政服务。完善家政服务标准、信用、培训等体系,重点规范和发展育幼托幼、病患陪护、老人照护等服务,鼓励发展员工制家政企业,积极发展线上线下结合的家政服务新业态,推动家政服务业规范化、专业化、标准化发展。
体育服务。大力发展体育用品、体育中介、场馆运营和健身指导等服务,促进体育传媒、体育影视、体育会展等衍生新兴业态发展,支持打造一批特色体育俱乐部、示范场馆和品牌赛事,促进体育市场繁荣发展。
加快发展物业、教育培训、文化服务等其他生活性服务业,进一步满足城乡居民个性化、多层次需求。

第四章 推动开发区改革创新发展
坚持规划引领、改革创新、集聚集约,加快开发区改革创新发展步伐,进一步提升开发区能级和水平。
第一节 推动开发区提质升级
引导开发区聚焦首位产业和主攻产业,深入推进集群式项目满园扩园、“两型三化”管理提标提档等行动,实施优势产业集群提能升级计划,注重培育建设科技含量高、投资强度高、质量效益高、产业关联度高、具有自主知识产权的项目,提升产业集群综合竞争力。深入实施“节地增效”行动,强化“亩产论英雄”导向,加快落实“标准地”有关要求,建立以亩均产出为导向的企业分类综合评价机制,实行省级层面对国土空间开发规模的统筹调配,优先支持优质高效的开发区扩区调区。支持符合条件的国家级开发区申请设立海关特殊监管区域。全面优化“一县一区”布局,稳妥有序推进开发区整合,促进开发区由数量规模型向质量效益型转变。
第二节 促进产城融合发展
坚持以产兴城、以城带产、产城融合、城乡一体,加快推动开发区从单一的生产型园区经济向综合型城市经济转型,打造现代化产业新城。加快完善产业发展生态,推进技术创新、技能培训、检验检测等功能性平台建设,加快开发区“新九通一平”新九通一平:路通、水通、气通、电通、热通、信息通、电视通、雨水通、污水通和土地平。,统筹推进园区和城镇基础设施、产业发展、市场体系、基本公共服务和生态环保一体化布局和建设。积极构建“大园区+小城市”公共服务网络,提升园区承载能力和综合服务水平。推动位于中心城区、工业比重较低的开发区向城市综合功能区转型。
第三节 优化开发区体制机制
坚持市场化、专业化方向,加强开发区与行政区的统筹协调,完善开发区全链审批赋权清单动态调整机制,促进开发区管理机构“瘦身健体”、精简高效。建立国家级开发区与省级有关部门“直通车”制度。加快开发区建设、管理、运营市场化改革,全面推行“管委会+平台公司+产业基金”运营模式和“开发区+主题产业园”建设模式。支持与沿海地区开发区共建“飞地园区”,探索“双飞地”发展模式。大力推进以全员聘任制和绩效工资制为核心的人事薪酬制度改革,形成人员能进能出、职务能上能下、待遇能高能低的管理机制。


第四篇 坚持扩大内需畅通双循环
牢牢扭住扩大内需这个战略基点,坚持供给侧结构性改革这个战略方向,发挥优势、补齐短板,积极探索有利于构建新发展格局的有效路径,推动形成需求牵引供给、供给创造需求的更高水平动态平衡,在畅通国内大循环和联通国内国际双循环中展现更大作为。
第一章 畅通经济循环
坚持以国内大循环为主体,畅通生产、分配、流通、消费各环节,更好利用国内国际两个市场两种资源,促进经济良性循环。
第一节 助力畅通国内大循环
以满足国内需求为基本立足点,坚持把实施扩大内需战略同深化供给侧结构性改革有机结合起来,着力提升供给对需求的适配性。深入落实产业链链长制,大力实施产业基础再造工程,打好产业基础高级化、产业链现代化攻坚战,推动产业链供应链优化升级,努力打造中高端产品和服务的供给地。立足我省毗邻长珠闽、产业门类齐全、资源要素丰富等优势,建立健全产业转移结对合作机制,更好承接沿海地区产业梯度转移,打造承接先进制造业转移的集聚地。围绕建设强大国内市场,全面促进消费升级,不断拓展投资新空间,努力创造更多有效需求,合力建设强大内需腹地。切实发挥“四面逢源”区位交通优势,实施交通物流枢纽建设行动,大力发展“高铁+快递”等多种形式的高铁货运,支持南昌昌北国际机场等加密货运航班航线,做强做优做大省港口集团,加快完善现代集疏运体系,打造中部地区陆路物流枢纽、长江中游综合航运中心、“一带一路”航空货运重要基地。进一步强化与长三角、粤港澳大湾区等地区标准对接、信息交换、监管互认,加快清理妨碍要素资源和商品服务自由流通的政策、体制机制和隐性规则,构建全国统一大市场的重要支撑点。
第二节 促进国内国际双循环
立足国内大循环,发挥比较优势,依托江西内陆开放型经济试验区建设,进一步扩大双向贸易和投资,提升国内外资源要素配置、聚集和联动能力,塑造国内国际合作和竞争新优势。协同推动内外贸一体化发展。积极对接与国际市场规则相衔接的政策法规体系,全面对接区域全面经济伙伴关系协定、中欧投资协定等区域贸易投资协议,推进内外贸相关法规、监管体制、经营资质、质量标准、检验检疫、认证认可等相衔接,推动内外销产品同线同标同质。协同推动外贸“优进优出”。加快贸易创新发展,抓好先进技术、关键设备、重要资源进口,扩大自营和高附加值产品出口规模,大力发展服务贸易、数字贸易。协同推动更高水平“引进来”和“走出去”。抓住产业链供应链重构机遇,深入实施“三请三回”和“三企入赣”行动,开展精准招商、专业招商、产业链招商,探索资本注入式招商、牌照资源补缺式招商;积极推动更多优质企业“走出去”,设立海外原材料保供基地、海外仓,并购关键技术、布局营销网络,努力完善核心部件、关键原材料多元化可供体系,进入国际产业分工关键环节,提升江西在全球产业链供应链创新链价值链中的地位。
第二章 精准扩大有效投资
坚持传统基础设施与新型基础设施并举,实施一批强基础、增功能、利长远的重大项目,推动投资规模合理增长、结构持续优化、效益不断提升,充分发挥投资对优化供给结构的关键性作用。
第一节 扎实推进新型基础设施建设
聚焦信息基础设施、融合基础设施和创新基础设施三大方向,系统布局新型基础设施建设。全面推进物联网感知设施、高速智能信息网络、一体化大数据中心等信息基础设施建设,统筹部署5G、窄带物联网、千兆光纤、数据中心及运算中心等建设,加快实现重点城镇、园区平台等5G网络全覆盖。大力推进融合基础设施建设,深入实施“智慧+”示范应用,加快重点领域示范应用步伐,提升数字化智能化水平。以重大科技基础设施、科研基础设施、产业技术创新基础设施为重点,推进一批重点实验室、产业中试基地、科教创新基地等创新基础设施建设。

第二节 推进交通强省重大项目建设
着力构筑枢纽、畅通通道、完善网络,推进重大铁路项目建设,建成赣深客专、昌九客专等高铁,打造南昌“米”字型及部分设区市“十字形”高铁布局,加快构建“一核四纵四横”一核四纵四横:“一核”指南昌;“四纵”指合福通道、银福通道、京九通道、武咸宜吉通道;“四横”指沿江通道、杭渝通道、沪昆通道、渝长厦通道。高铁网总体布局,力争时速250公里以上的高铁通车里程突破2000公里,普通铁路通车里程接近4000公里。
坚持扩容繁忙通道、加强省际通道、完善纵向通道,实施2000公里高速公路建设工程,构建以“十纵十横”十纵十横:“十纵”指婺源至广丰、济南至广州江西段、彭泽至抚州、福州至银川江西段、南昌至南丰、南昌至定南、阳新至大余、大庆至广州江西段、通城至大余、上栗至莲花;“十横”指彭泽至瑞昌、婺源至武宁、杭州至长沙江西段、南昌至上栗、上海至昆明江西段、资溪至吉安、莆田至炎陵江西段、泉州至南宁江西段、厦门至成都江西段、寻乌至龙南。为主骨架的高速公路网,适当加密高速公路区间路建设,到2035年,力争全省80%的乡镇半小时内上高速公路。升级改造2000公里普通国、省道,新改建10000公里以上农村公路,提升普通国、省道干线公路等级和农村交通通行能力。
着力构建“两横一纵多支”两横一纵多支:“两横”指长江江西段、信江高等级航道;“一纵”指赣江高等级航道;“多支”指抚河、袁河、昌江等高等级航道。内河高等级航道,加快建设以九江港、南昌港、赣州港为主体的现代港口群,高等级航道里程达到1200公里以上,形成现代化港口体系,规划建设赣粤运河。
推进南昌昌北国际机场扩建、瑞金机场等机场项目建设,新建抚州机场及一批通用机场,着力打造“一主一次七支”一主一次七支:“一主”指南昌昌北国际机场;“一次”指赣州黄金机场;“七支”指九江庐山机场、景德镇罗家机场、吉安井冈山机场、上饶三清山机场、宜春明月山机场、抚州机场、瑞金机场。民用机场布局,全省机场旅客吞吐量达3500万人次。
加快建设一批集约高效、无缝对接的公铁空、公铁水、江海直达等联运枢纽,打造“一核三极多中心”一核三极多中心:打造南昌——九江国际性门户枢纽,着力构建赣州、上饶、赣西组团全国性综合枢纽,加快推进一批区域性以及县级综合枢纽建设。综合交通枢纽布局。






第三节 加快建设现代能源体系
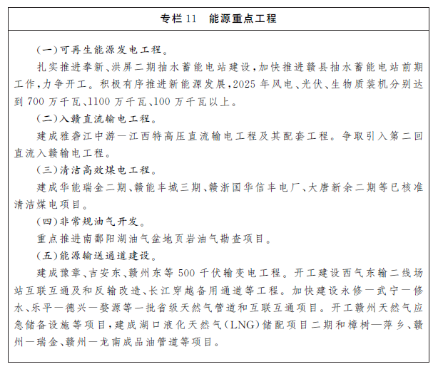
坚持“适度超前、内优外引、以电为主、多能互补”的原则,加快构建安全、高效、清洁、低碳的现代能源体系。积极稳妥发展光伏、风电、生物质能等新能源,力争装机达到1900万千瓦以上。优化发展支撑性“兜底”电源,建成华能瑞金二期、赣能丰城三期、赣浙国华信丰电厂、大唐新余二期等项目。强化电力调峰能力建设,大力发展抽水蓄能,在有条件的地方加大项目选址和前期工作力度。有序推进天然气发电。积极引入优质区外电力,建成雅中直流工程,争取引入第二回特高压直流入赣通道。稳妥推进核能综合利用。优化提升电力输送网络,完善500千伏骨干网,构建形成“1个中部核心双环网+3个区域电网”1个中部核心双环网+3个区域电网:江西中部核心双环500千伏电网,北部、南部、东部三个区域500千伏电网。的供电主网架。推进成品油管道建设,构建形成“十”字形输油网架。加快省级天然气管网建设,构建形成多点互联互通输气网架,实现“县县通气”目标。积极推进新昌电厂600万吨煤炭吞吐储运项目、湖口天然气储备二期、新余煤储基地等煤炭储备项目建设。全省发电装机容量力争达到7000万千瓦,非化石能源消费占比持续提升。



第四节 加强现代水利设施建设
着力构建集防洪安全、供水安全、生态安全于一体的水利体系,推动国家及省级水网建设。提高防洪减灾能力,全面完成长江干流江西段崩岸治理,深入实施鄱阳湖综合治理工程,科学有序推进鄱湖安澜百姓安居工程,提高应对超标洪水能力。深入实施“五河”及支流防洪治理,加强江河湖泊治理骨干工程建设,形成重点流域防洪保安体系。推进重点防洪工程改造提升,全面完成万亩以上圩堤除险加固。加强重点易涝地区排涝能力建设,加快实施重点城市防洪工程建设。
完善水资源保障体系,实施重点水源工程,建成四方井、花桥大型水库,建设一批中型水库和小型水库水源工程。实施赣抚平原等大型灌区续建配套与现代化改造,开展中型灌区续建配套与节水改造。加快建设城市应急备用水源,实施农村供水保障工程,基本建成城乡供水一体化工程体系。
加强水生态保护,实施生态鄱阳湖流域建设十大行动计划鄱阳湖流域建设十大行动计划:空间规划引领行动、绿色产业发展行动、国家节水行动、入河排污防控行动、最美岸线建设行动、河湖水域保护行动、流域生态修复行动、水工程生态建设行动、流域管理创新行动、生态文化建设行动。,继续实施国家水土保持重点工程、崩岗治理和生态清洁小流域建设,推进鄱阳湖水利枢纽前期论证,争取早日开工。开展农村水系综合治理。

第五节 完善投融资体制机制
坚持“项目为王”,健全项目调度推进机制,强化高位化调度、集成化作战、扁平化协调、一体化办理。完善“资金要素跟着项目走”机制,加强项目资金、土地、林地、用能、用材保障。持续激发民间投资有效活力,规范推广PPP模式,引导和鼓励民间投资进入基础设施和公共服务领域,稳妥推进基础设施不动产投资信托基金(REITs)试点。加强政府投资统筹管理,有效发挥政府投资的引导带动作用。深入推进投资审批制度改革,全面推广投资项目“容缺审批+承诺制”改革,进一步压缩工程项目审批时限。
第三章 持续释放消费潜力
顺应消费升级趋势,提升传统消费,培育新型消费,适当增加公共消费,充分发挥消费对经济发展的基础性作用。
第一节 提升供给质量
坚持质量强省、品牌兴业、标准引领,着力提高供给体系质量和效率。大力实施质量强省战略,深入开展质量提升行动,全面建立首席质量官制度,全面提升“江西产品”“江西服务”质量,促进消费向绿色、健康、安全发展。深入实施增品种、提品质、创品牌“三品”战略,加强地理标志产品品牌建设,打造一批江西优质自主品牌,更好满足人民群众个性化、多样化、高端化消费需求。积极开展标准创建,鼓励企业制定实施高于国家标准或行业标准的企业标准,在电子信息、中医药、新材料、绿色农产品等领域,培育一批标准“领跑者”,加快制定新业态新模式的标准体系,推动更多标准达到国内外先进水平。
第二节 激发消费需求
深入实施商贸、文化、旅游消费升级行动。优化城乡消费网络布局,支持南昌建设高标准现代消费商圈,加快完善高端消费产业链,打造中部地区消费中心城市。支持九江、赣州、上饶、宜春等加快提升城市消费品位和功能,打造立足省内、辐射周边的区域性消费中心城市。支持景德镇打造面向世界的特色消费城市。加强中小型消费城市梯队建设,建立健全有利于促进消费的城市管理等配套政策体系。提档升级实物消费,发展夜间经济等业态,提升吃穿用消费便利度。推动汽车等消费品由购买管理向使用管理转变,加大新能源汽车消费政策支持,大力发展多层次住房租赁市场,促进住房消费健康发展。放宽服务消费领域市场准入,扩大旅游、文化、体育、健康、托育、养老、家政、物业等优质服务供给。实施新型消费高质量发展行动,培育在线消费、体验消费、时尚消费等消费新热点。实施高速公路服务区品质提升行动,打造旅游消费新场景。严格落实带薪休假制度,扩大节假日消费。
第三节 优化消费环境
完善城乡商业网点布局,鼓励各类连锁商业企业渠道下沉乡村,构建城市物流中心、县域物流中心、乡镇配送站、城市社区及村级配送服务网点等城乡高效配送网络体系。强化市场监管,建立健全消费品质量安全监管、追溯、召回制度,落实市场准入、退出制度,严肃查处制售假冒伪劣行为。加强价格监管,加强对垄断行为和不正当竞争行为的惩处力度。完善消费环节经营者首问、赔偿先付以及消费后评价机制,健全个人信息保护制度,强化消费者权益保护。规范发展消费信贷和信用消费。在依法合规前提下加大消费领域失信惩戒力度,营造安全友好的消费环境。
第五篇 加快深层次市场化改革
坚持社会主义市场经济改革方向,加快建设统一开放、竞争有序的现代市场体系,充分发挥市场在资源配置中的决定性作用,更好发挥政府作用,推动有效市场和有为政府更好结合,努力构建政策最优、成本最低、服务最好、办事最快的“四最”营商环境。
第一章 激发市场主体活力
毫不动摇巩固和发展公有制经济,毫不动摇鼓励、支持、引导非公有制经济发展,探索公有制多种实现形式,支持民营企业改革发展,着力激发各类市场主体活力和创造力。
第一节 纵深推进国资国企改革
围绕发挥国有经济战略支撑作用,深入实施国资国企改革创新行动,优化调整国有经济布局,推动国有资本向关系国家经济命脉、国家安全的重要行业和关键领域集中,推进国有企业战略性重组和专业化整合。进一步完善和加强国有资产监管,有效发挥国有资本投资、运营公司功能作用。深化国有企业混合所有制改革,通过合资新设、增资扩股、股改分拆上市等方式,有序推动国有企业面向各类资本开放。支持符合条件的混改企业规范开展骨干员工持股。加快完善国有企业法人治理结构和市场化经营体制,健全完善经理层任期制和契约化管理,改革国企激励机制和工资决定机制,稳步推进职业经理人制度改革试点。支持驻赣央企发展,完善央地企业合资合作机制。
第二节 支持非公有制经济高质量发展
全面落实支持非公有制经济发展系列政策措施,促进非公有制经济健康发展和非公有制经济人士健康成长。营造公平公正公开市场环境,进一步破除制约非公有制经济发展的各类障碍和隐性壁垒,在要素获取、准入许可、经营运行、政府采购和招投标等方面对各类所有制企业依法平等对待。加大面向中小企业的金融服务供给,加大融资增信力度,降低综合融资成本。支持民营企业依托资本市场开展股权融资和债权融资。重视发挥各级非公有制企业维权服务中心作用。健全清理和防止拖欠民营企业账款长效机制,建立健全民营企业救助纾困机制。实施新一代民营企业家健康成长促进计划,持续推动民营企业守正创新、守法合规经营,积极履行社会责任。营造尊重、激励、关爱、培育民营企业家的良好氛围,建立规范化机制化政企沟通渠道,积极构建亲清政商关系。完善促进中小微企业和个体工商户发展的法治环境和政策体系。
第三节 稳步推进自然垄断行业改革
稳步推进能源、铁路、公用事业等行业竞争性环节市场化改革。有序放开发用电计划,扩大市场化交易电量规模。推进增量配电业务改革试点,科学合理核定配电价格。对接国家油气管网运营机制改革要求,推进我省天然气管网改革。推进铁路市场化改革,吸引社会资本参与铁路货运场站、仓储等物流设施建设和运营。推进邮政普遍服务业务与竞争性业务分业经营。进一步规范城市燃气、自来水、污水和垃圾处理、医疗废物处置等特许经营行为,采取招标、竞争性谈判等竞争方式选择特许经营者,提高公共服务产品的供给质量和配置效率。
第四节 推进新型市场主体健康有序发展
加大对新型市场主体的政策引导、支持和保障力度。进一步简化互联网平台企业设立手续,放宽电子商务类平台住所(经营场所)登记条件。清理和规范制约新型市场主体健康发展的行政许可、资质资格等事项,优化完善准入条件、审批流程和服务,加快平台经济参与者合规化进程。分类制定和实行监管规则和措施,健全数字规则,鼓励创新创业,坚决反对垄断和不正当竞争行为,引导新型市场主体依法规范发展。
第二章 提升政府经济治理能力
加快建设“五型”政府,持续推进政府职能转变,提高政府治理效能和服务效能。
第一节 建设全国政务服务满意度一等省份
全面实施《江西省优化营商环境条例》,优化营商环境评价体系,完善推进机制、监督机制、考核机制。纵深推进“放管服”改革,进一步精简行政权力事项,推行涉企经营许可事项告知承诺制。深化和扩大相对集中行政许可权改革试点。依法编制监管事项目录清单,强化事中事后监管,完善跨领域跨部门联动执法,提升市场综合监管能力。完善集中精简高效便捷的政务服务体系,加快一体化在线政务服务平台五级全覆盖,实现“一门办”“一窗办”“就近办”。拓展提升“赣服通”服务功能。加强“赣政通”建设,实现省、市、县三级全覆盖。坚持政务服务“365天不打烊”。全面开展政务服务“好差评”,实现评价全覆盖。深化行业协会、商会和中介机构改革,实现市场化运营。
第二节 创新和完善宏观调节机制
健全以发展规划为导向,财政、金融、投资、消费、产业、区域等政策协同发力的省级宏观调节体系。完善宏观调节政策制定和执行机制,重视预期管理,提升大数据等现代技术手段辅助治理能力,增强调节的科学性。推进统计现代化改革,不断完善统计制度和统计方法,更好发挥统计监测分析和统计监督作用。健全宏观经济政策评估评价制度和重大风险识别预警机制,畅通政策制定参与渠道,强化跨部门、跨领域、跨地区信息交流共享和形势研判,备足备好政策“工具箱”。
第三节 深化财税体制改革
加快建立现代财政管理制度,提高预算的宏观先导和调控功能,全面推广零基预算改革,推进综合预算管理。加强财政资源统筹,强化中期财政规划管理,增强重大战略任务财力保障。实施预算绩效管理,强化绩效管理结果应用。推进省与市县收入划分改革,优化省以下政府间事权和支出责任划分,增强基层公共服务保障能力。健全政府债务管理制度,构建规范、安全、高效的政府举债融资机制,坚决防范化解地方政府隐性债务风险。按照国家统一部署稳步推进地方税改革,培育壮大地方税税源,适当提高直接税比重,深化税收征管体制改革。
第四节 推进价格形成机制改革
深化价格市场化改革,全面放开竞争性领域商品和服务价格,进一步完善水、油气资源价格形成机制,引导资源高效配置。健全绿色环保价格机制,推动将生态环境成本纳入经济运行成本。纵深推进供水供电、交通运输等公用事业领域价格改革,严格落实差别电价和惩罚性电价政策。完善教育、养老、殡葬等公益性服务价格机制,推动提高公用事业和公益性服务供给质量效率。完善政府定价管理,引导市场主体依法合理行使定价自主权,推动政府定价机制由“定价格”向“定规则”转变,强化垄断领域价格和成本监管。不断健全重要民生商品价格调控体系,完善价格监测预测预警机制,探索建立价格区间调控制度。全面强化成本监审调查,健全价格公示和价格信息发布制度。
第三章 加快建设高标准市场体系
健全市场体系基础制度,坚持平等准入、公正监管、开放有序、诚信守法,构建高效规范、公平竞争的统一市场。
第一节 完善现代产权制度
健全以公平为原则的产权保护制度,依法平等保护各类所有制企业产权,完善产权保护案件申诉、复核、重审等机制。全面落实知识产权保护标准,制定和修订适应新业态、新领域的知识产权保护地方性法规、规章、规范性文件,加大知识产权行政执法和刑事司法保护力度。深入开展涉政府产权纠纷治理,畅通纠纷反映和处理渠道。完善以管资本为主的经营性国有资产产权管理制度,加快转变国资监管机构职能和履职方式。落实好第二轮土地承包到期后再延长30年的政策,完善农村承包地和宅基地“三权分置”三权:农户土地承包经营权、宅基地使用权、集体收益分配权。制度。深化农村集体产权制度改革,明确农村集体资产所有权,采取有效形式将经营性资产量化到集体经济组织成员,发展新型农村集体经济。推进自然资源资产产权制度改革,探索建立自然资源资产所有权委托代理机制、生态保护修复产权激励机制等制度。
第二节 构建更加完善的要素市场化配置机制
深化要素市场化改革,推进要素配置效益最大化和效率最优化。围绕土地要素集约高效利用,丰富产业用地供应方式,盘活存量建设用地,完善土地管理体制,促进形成城乡统一的建设用地市场。围绕劳动力要素有序流动,进一步打破地域、身份、档案、人事关系等制约,保障劳动者享有平等就业权利,健全以职业能力为导向、以工作业绩为重点的评价和使用制度,构建统一规范、竞争有序的人力资源市场。围绕资本要素更好服务实体经济,发展壮大地方银行,着力培育非银行金融机构,加快建设区域性资本市场,深化发展期货和保险市场。围绕有效激活技术要素,落实科研领域自主权改革措施,完善科技创新资源配置方式,培育发展技术转移机构和技术经纪人。围绕数据要素价值化,推进政务数据和公共数据开放共享,挖掘社会数据资源价值,探索组建全省大数据交易市场,加强数据资源整合和安全保护。
第三节 实施市场准入负面清单制度
全面实施市场准入“全国一张单”管理模式,定期组织开展市场准入排查,破除市场准入不合理限制及隐性壁垒,推动“非禁即入”普遍落实。健全投诉举报和处理回应机制。落实市场准入负面清单动态调整机制和第三方评估机制,按照国家部署,以服务业为重点进一步放宽准入限制。建立健全与市场准入负面清单制度相适应的审批体制。
第四节 落实公平竞争审查制度
全面清理、废除妨碍统一市场和公平竞争的存量政策措施,落实增量政策公平竞争审查流程。建立健全第三方审查和评估机制。加强和改进反垄断和反不正当竞争执法司法,有效预防和制止市场经济活动中的垄断行为、不正当竞争行为,以及滥用行政权力排除、限制竞争的行为。
第五节 加快社会信用体系建设
推进我省信用建设地方立法。完善全省公共信用信息平台,加快推进信用信息归集共享。强化信用信息应用,健全守信联合激励和失信联合惩戒制度,完善分级分类监管机制,依法依规对重点领域失信主体实施市场、行业禁入措施。健全信用“红黑榜”,完善“法媒银”平台。实施信用惠民便企“信易+”工程,建设“信易贷”平台,推动与全国“信易贷”平台互联互通,推广信用创新产品和服务。健全信用修复机制。完善政府失信责任追究制度。
第六篇 高标准高质量建设内陆开放型经济试验区
围绕打造内陆双向开放高地,推进内陆开放型经济试验区建设,推动更大范围、更宽领域、更深层次的全方位高水平开放。
第一章 加快制度型开放步伐
坚持对标先进、改革创新,完善贸易和投资自由便利化政策,建设更高水平开放型经济新体制。
第一节 促进贸易自由便利
积极复制推广国家自贸区和海南自贸港经验,实施“两类通关、两区优化”两类通关、两区优化:“两类通关”是指逐步将邮寄、快递、跨境电商纳入全国通关一体化,针对邮寄、快递的物品及该渠道的小批量、多批次货物,统一规范通关模式,形成货运渠道和寄递渠道“两类通关”;“两区优化”是指优化海关特殊监管区域和自贸试验区海关监管制度。、高级认证企业进口免担保验放、进出口食品检测第三方结果采信、货物贸易“一保多用”一保多用:企业一份担保文本在不同业务领域、不同业务现场、不同担保事项间通用。等创新制度。加快建设国际贸易“单一窗口”,推动数据协同、简化和标准化,逐步实现物流与监管等信息全流程采集和监管单位信息互换、监管互认、执法互助。深入实施“物理围网+电子账册+智慧卡口”数字化综合监管模式,探索建设数字化综合保税区。完善数字外贸服务平台建设,鼓励培育外贸综合服务企业。推动符合条件的专业市场开展市场采购贸易试点。
第二节 促进投资自由便利
设立国际投资“单一窗口”,全面落实外商投资准入前国民待遇加负面清单管理制度。深化产业对外开放,引导外资更多投向现代农业、航空、电子信息、生物医药、装备制造、新能源、新材料、医疗、文化、教育、旅游、金融、数字经济等领域。支持外资依法依规以特许经营方式参与基础设施建设。试行“极简审批”制度,建立健全以信用监管为基础、与负面清单管理方式相适应的监管体系。在风险可控的前提下,实施承诺准营。
第三节 促进资金流动自由便利
开展外汇管理改革试验。支持符合条件的企业和金融机构开展境外发债、商业贷款等境外融资业务,推进跨境人民币业务创新。研究设立多币种的产业投资等基金。支持符合条件的国家级开发区设立出口退税资金池。在依法合规、风险可控前提下,探索利用区块链技术实现资金自由高效安全流动。
第四节 降低物流成本提高流通效率
积极发展各设区市至沿海港口(往返)铁海(水)联运、九江港至上海洋山港等港口江海联运。进一步优化九江港省内重要产品出口通道。推动多式联运发展,加快建设南昌、九江、赣州、上饶等多式联运中心。加快推进南昌昌北国际空港、南昌向塘国际陆港、赣州国际陆港、九江江海直达航运中心等综合物流枢纽建设,鼓励进出口货物就近向物流枢纽集中。全面推广高速公路差异化收费,支持货物运输“公转水”“公转铁”。大力推行大宗货物“一口价”运输。完善集疏港铁路及配套设施建设,发展集装箱多式联运、商品车运输,探索建立“货运一单制、信息一网通”港口物流运作体系。鼓励进出口货物在全省各地分级集疏,对组织货源集疏给予支持。鼓励各口岸、综合保税区建设内陆无水港,与沿海口岸联动发展。深入开展无纸化通关、不见面审批、货主不到场查验等试点,进一步简化优化货物通关查验等流程。加强与沿海口岸的信息交互、流程衔接、协调配合。落实国家口岸降费政策,进一步规范港口、集装箱堆场、查验场站、中介代理等经营服务性收费行为。
第五节 健全开放型经济安全保障体系
构筑与更高水平开放相匹配的监管和风险防控体系。完善经贸安全保障机制,健全产业损害预警体系。健全涉外商事法律服务体系,妥善化解国际贸易争端,坚定维护我省产业安全和企业合法权益。加强对“走出去”企业服务和监管,规范企业境外经营行为。按照国家统一部署,落实外商投资国家安全审查、反垄断审查、技术安全清单管理、不可靠实体清单等制度。
第二章 建设高能级开放支撑体系
加快建设高水平开放通道,打造高效能开放平台,全面提升对外开放的质量和效益。
第一节 畅通开放大通道
加快畅通水陆空国际运输战略通道。支持南昌向塘国际陆港、九江港、赣州国际陆港、上饶港、宜春港等加强与东南沿海港口的合作,向东、向南对接21世纪海上丝绸之路国家和地区,畅通面向东南亚、南亚、非洲和欧洲的海上开放通道。支持陆港建设,加强与中西部省份基础设施互联互通,依托区域性综合交通枢纽及口岸枢纽,向北、向西对接中蒙俄经济走廊、新亚欧大陆桥、中国—中亚—西亚经济走廊和中国—中南半岛经济走廊。构建对接国家战略通道体系,向南、向东对接粤港澳大湾区、长三角和粤闽浙沿海城市群,向西对接长株潭都市圈和成渝地区双城经济圈,向北对接京津冀和雄安新区,加快构建以沪昆、京港澳“双轴”为支撑的“六纵六横”综合运输大通道。
第二节 提升开放大平台
着力打造南昌、赣州、九江、上饶四大开放门户。以南昌、赣州、九江、井冈山等综合保税区为依托,申报建设江西自由贸易试验区。依托综合保税区建设加工制造、研发设计、物流分拨、检测维修、销售服务“五大中心”,强化口岸与特殊监管区域共同发展,更好发挥海关特殊监管区功能平台作用。建立健全跨省、跨国(境)产业集群转移和合作收益分享新机制,打造高质量承接境内外产业转移平台。依托赣江新区、国家级开发区等产业发展平台,推动建设国际合作产业园、省际集群式产业链合作园区。加快推进南昌、赣州、九江跨境电商综合试验区建设,积极引进跨境电商平台,发展跨境电商零售进口业务。推进服务外包示范城市、国际邮快件监管中心等专业化平台建设,探索设立铜、钨、稀土等国际商品交易所。
第三章 对接融入国家战略
充分发挥区位、特色产业等比较优势,抢抓机遇,精准对接,更加主动地服务和融入国家发展战略。
第一节 深度融入“一带一路”建设
围绕建设“一带一路”内陆腹地重要支撑,积极开拓沿线国家和地区市场,构建面向美欧日韩等发达经济体和俄罗斯、中亚、中东欧、非洲、东南亚等新兴市场的统筹开放体系。探索国际产能合作新机制,支持行业优势企业扩大对外投资、建设境外经贸合作区和重大基础设施。强化与沿线国家重要物流枢纽、能源与原材料产地、制造业基地、贸易中心等的密切联系,推进产业链供应链合作。依托南昌、赣州“一带一路”节点城市和景德镇文化节点城市,深化与重点国别(区域)教育、文化和旅游、卫生、科技等领域交流合作。优化友城布局,强化、激活、开辟一批国际友好城市,务实推进友城合作。建设好里斯本中国文化中心和中日(景德镇)地方发展合作示范区,打造一批文化交流品牌。创新新时代红色文化交流载体,为沿线国家政党交流治国理政经验提供新平台。积极参与健康丝绸之路、数字丝绸之路、绿色丝绸之路建设。
第二节 全面对接国家重大区域战略
抓住促进中部地区崛起战略机遇,深度参与长江经济带建设,推动大南昌都市圈与武汉都市圈、长株潭都市圈城市群的交通联网、市场统一、创新协同、生态联保,提升长江中游城市群战略能级。主动对接京津冀协同发展战略,深化教育、医疗、科技、国资领域合作。深度融入粤港澳大湾区,推动基础设施互通、产业融合、资源共享,依托赣南承接产业转移示范区、赣粤产业合作园区,高质量承接产业转移,建设配套粤港澳大湾区产业集群的重要基地和延伸带。强化与长三角一体化的机制对接、平台承接、产业链接,建设赣浙边际合作(衢饶)示范区,打造全国跨省边际合作典范、江西全面学习长三角的窗口和支点。主动对接长株潭都市圈城市群和成渝地区双城经济圈,加快赣湘边区域合作示范区建设。

第七篇 全面推进乡村振兴
坚持农业农村优先发展,全面实施乡村振兴战略,建设彰显产业兴旺之美、自然生态之美、文明淳朴之美、共建共享之美、和谐有序之美的新时代“五美”乡村。
第一章 大力发展现代农业
持续强化农业基础地位,深化农业供给侧结构性改革,坚持稳产与提质并重,推动乡村产业振兴。
第一节 增强农业综合生产能力
深入实施“藏粮于地、藏粮于技”战略,坚持最严格的耕地保护制度,严守耕地保护红线,持续推进高标准农田建设,坚决遏制耕地“非农化”,防止“非粮化”。加强粮食生产功能区、重要农产品生产保护区和特色农产品优势区建设。扎实推进“优质稻米工程”“优质粮食工程”和“现代种业提升工程”,实施赣产“中国好粮油”行动计划,打造1400万亩优质稻米产业基地,不断巩固粮食主产区地位,保障粮食安全。强化农业科技和装备支撑,持续完善全省现代农业产业技术体系,加快推进井冈山国家农业高新技术产业示范区升级建设。开展农田宜机化改造,主要农作物耕种收综合机械化率提高到80%。建设种子资源库、良种研发平台和良种繁育基地等现代种业基础设施,加快推进南繁制种基地建设。推进动植物疫病防控体系建设。健全农业补贴、农业信贷、农业保险等新型农业支持保护政策体系。完善现代气象为农服务体系,加强农业气象灾害监测预警。
第二节 推进农业经济结构调整
优化提升农业产业结构,建设农业现代化示范区,推动农业产业园高质量发展。推进特色产业扩面、提质、增效,到2025年,实现稻米、果蔬茶、畜牧业、水产四大产业突破1200亿元,休闲农业与乡村旅游产业综合产值突破1000亿元。深入实施林下经济发展行动,重点打造油茶、竹类、香精香料、森林药材、苗木花卉、森林景观利用六大林下经济产业,到2025年,总产值达3000亿元以上。围绕建设国家绿色有机农产品重要基地,完善绿色农业标准体系,实施绿色生态农业“十大行动”,加强绿色有机农产品和农产品地理标志认证管理,实施“生态鄱阳湖·绿色农产品”品牌战略。推进农业绿色转型,加强产地环境保护治理,深化农药化肥减量行动,加大农膜污染治理力度,推进秸秆综合利用和畜禽粪污资源化利用。强化全过程农产品质量安全监管,健全追溯体系。
第三节 丰富乡村经济业态
延长农业产业链条,引导一、二、三产业融合发展,发掘农业新功能新价值。实施农产品加工提升行动,重点支持农业龙头企业新建精深加工项目,建设一批农业产业强镇、现代农业产业园、优势特色产业集群,发展一批农业产业化联合体。培育体验农业、休闲农业、定制农业等新业态,创建一批省级田园综合体和休闲农业精品园区,壮大乡村旅游、农村电商等产业,培育一批区域性优势特色农(林)业产业集群。实施万家新型农业经营主体提升工程,鼓励农业经营主体通过保底分红、股份合作、利润返还等多种方式,与小农户共建利益联结体。加强农商互联农产品供应链建设,实施“互联网+”农产品出村进城工程,加强仓储保鲜冷链物流设施建设。


第二章 实施乡村建设行动
把乡村建设摆在社会主义现代化建设的重要位置,优化生产、生活、生态空间,持续改善农村人居环境,建设美丽宜居乡村。
第一节 分类推进乡村振兴
根据村庄区位条件、发展趋势、资源禀赋等,分类推进乡村振兴。集聚提升类村庄,重点推进生产生活条件改造提升,发展农业、工贸、休闲服务等特色产业。城郊融合类村庄,重点推进城乡产业融合发展、基础设施互联互通、公共服务共建共享,承接城市功能外溢。特色保护类村庄,重点保护村庄整体空间形态与环境,全面保护传统建筑,发展乡村旅游和特色产业。搬迁撤并类村庄,严格限制新建、扩建活动,实施村庄搬迁撤并,统筹解决村民生计、生态保护等问题。严禁随意撤并村庄搞大社区、违背农民意愿大拆大建。
第二节 提升农村基础设施和公共服务水平
推进以县道三级、建制村通双车道为主的农村公路建设,打造“四好农村路”,建立建制村“村村通”客车长效机制。加快构建县(市、区)、乡(镇)、村三级物流体系,推广农村交通、邮政、快递、商务、供销“多站合一”场站运营模式。推进城乡供水一体化、农村饮用水规模化和标准化建设。实施新一轮农村电网改造升级工程,提高乡村配电网供电能力和质量。推进数字乡村建设,加快农村宽带通信网、移动互联网、数字电视网和下一代互联网发展。实施乡村教育质量、健康乡村、农村养老等乡村公共服务提升计划,改善农村公共服务供给质量。推行村级事务公开,完善多功能农村便民公共服务平台。持续深化供销社综合改革,推进生产、供销、信用“三位一体”综合合作。
第三节 改善农村人居环境
深入推进农村人居环境整治提升五年行动。强化规划引领,发挥农民主体作用,着力实施村庄整治等专项提升行动,纵深推进美丽宜居示范县(乡镇、村庄、庭院)创建活动,积极探索“美丽宜居+活力乡村(+民宿)”联动建设新模式。建设推广“万村码上通”5G+长效管护平台,建立健全“五定包干”村庄环境长效管护机制。深入推进农村“厕所革命”,基本普及农村卫生厕所,切实提高农村改厕质量,加强厕所粪污无害化处理和资源化利用,有条件的地方一体化推进农村改水、改厕与生活污水治理。持续推进农村生活垃圾治理,完善农村生活垃圾收运处置体系,推广城乡环卫“全域一体化”第三方治理,有条件的村庄推进生活垃圾分类减量和资源化利用。分类推进农村生活污水治理,推广适宜的治理思路和技术模式,加强农村黑臭水体治理。持续提高农村公共照明覆盖面。

第三章 推进城乡融合发展
深入推进鹰潭国家城乡融合发展试验区和省级城乡融合发展试验区建设,构建有利于城乡要素自由流动和平等交换的体制机制,促进各类要素更多向乡村流动,增强农业农村发展活力。
第一节 促进城乡要素合理配置
健全农业农村投入保障,提高财政转移支付、土地出让收益、地方政府专项债券用于“三农”比例。完善金融支农激励机制,扩大农村资产抵押担保融资范围,创新农业保险产品和服务。完善农村用地保障机制,保障设施农业和乡村产业发展合理用地需求。积极探索农村集体经营性建设用地入市,允许农村集体依法收回闲置宅基地、废弃的集体公益性建设用地使用权,按照规划用途探索入市。建立土地征收公共利益用地认定机制,缩小土地征收范围。允许入乡就业创业人员在原籍地或就业创业地落户并享受相应权益,鼓励农村集体经济组织探索人才加入机制。健全城乡人才合作交流机制,推动城市科教文卫体工作人员适度岗编分离,定期服务乡村,培养造就懂农业、爱农村、爱农民的“三农”工作队伍。探索公益性和经营性农技推广融合发展机制,推行科技特派员制度,完善科技人员到乡村兼职和离岗创业制度。
第二节 统筹城乡基础设施一体化发展
建立城乡基础设施一体化规划机制,以市县域为整体,统筹设计路网和水、电、通讯、污水垃圾处理等基础设施。健全分级分类投入机制,鼓励地方政府将城乡基础设施项目整体打包,实行一体化开发建设。建立城乡基础设施一体化管护机制,对城乡道路等公益性设施,管护和运行投入纳入一般公共财政预算,以政府购买服务等方式引入专业化企业,提高管护市场化程度。明确乡村基础设施产权归属,由产权所有者建立管护制度。
第三节 推进城乡基本公共服务普惠共享
推动公共服务向农村延伸、社会事业向农村覆盖,推进城乡基本公共服务标准统一、制度并轨。建立城乡统筹规划、统一选拔的基本公共服务队伍补充机制。完善乡村教师补充机制,实行义务教育学校教师“县管校聘”、县域内校长教师交流轮岗,积极推行“教育集团”“联合校”“协作校”等城乡教育联合体模式。实施乡村全科医生特设岗位计划,增加面向村卫生室的订单定向医学生规模,鼓励县医院与乡镇卫生院建立县域医共体,对乡(镇)、村医生实行“县管乡用”“乡管村用”。促进公共文化资源重点向乡村倾斜,通过政府购买服务、鼓励社会力量参与、完善文化结对帮扶机制等方式,提升农村公共文化服务水平。完善城乡统一的居民基本医疗保险、大病保险、基本养老保险制度,推进低保制度城乡统筹。鼓励社会力量兴办农村公益事业。
第四节 实现巩固拓展脱贫攻坚成果同乡村振兴有效衔接
对摆脱贫困的县,从脱贫之日起设立5年过渡期,保持主要帮扶政策总体稳定。分类优化调整现有帮扶政策,逐步实现由集中资源支持脱贫攻坚向全面推进乡村振兴平稳过渡。健全防止返贫监测帮扶机制,加强对脱贫县、脱贫村、脱贫人口的动态监测和及时帮扶。做好脱贫人口稳岗就业,加大职业技能培训力度。发展壮大扶贫产业,补齐技术、设施、营销等短板,促进产业提档升级。完善提升农业产业扶贫保险、防止返贫致贫保险等有效机制。强化易地搬迁后续扶持,多渠道促进就业,加强配套基础设施和公共服务。加强资金资产项目管理,建立健全资产管理制度。规范管理公益岗位,促进弱劳力、半劳力等家庭就近就地解决就业,保障基本生活。统筹推进城镇扶弱助困工作。支持赣州建设革命老区乡村振兴示范区。
第八篇 推进以人为核心的新型城镇化
实施以人为核心、提升质量为导向的新型城镇化战略,推进以城市群为主体形态、县城为重要载体的新型城镇化建设,打造支撑全省高质量跨越式发展的增长极和动力源。
第一章 加快农业转移人口市民化
统筹推进户籍制度改革和城镇基本公共服务常住人口全覆盖,健全农业转移人口市民化配套政策体系,加快推动农业转移人口全面融入城市。
第一节 深化户籍制度改革
巩固全面取消城镇落户限制成果,破除各类隐性落户门槛,简化落户手续,统一外地与本地农业转移人口进城落户标准。优化以居住证为载体的基本公共服务提供机制,提高居住证持有人城镇义务教育、住房保障等公共服务实际享有水平,逐步实现居住证持有人享有与当地户籍人口同等的基本公共服务权利。探索户籍制度与居住证制度并轨路径。
第二节 健全农业转移人口市民化机制
完善财政转移支付与农业转移人口市民化挂钩相关政策,显著提高均衡性转移支付分配中常住人口折算比例,健全财政市民化奖励资金分配主要依据各地落户数量确定机制。建立财政性建设资金对吸纳落户较多城市的基础设施投资补助机制。调整城镇建设用地年度指标分配依据,建立同吸纳农业转移人口落户数量挂钩机制。建立“人地钱挂钩”政策实施评估机制。根据人口流动实际数量调整教师、医生等编制定额,研究建立义务教育生均公用经费基准定额动态调整机制。建立健全农村产权流转市场体系,畅通农户“三权”市场化退出渠道。
第二章 优化完善现代城镇体系
优化空间结构,完善城镇功能,促进大中城市提质扩能,加快县城城镇化补短板强弱项,引导小城镇分类发展,构建大中小城市和小城镇协调发展的城镇格局。
第一节 完善大中城市宜业宜居功能
夯实大中城市实体经济发展基础,主动承接发达地区产业转移。立足区域特色资源和产业基础,推动制造业差异化定位和规模化、特色化、集群化发展,增强专业服务功能,因地制宜建设先进制造业基地、商贸物流中心和区域专业服务中心。优化市政公用设施布局,提升供水、道路、综合管廊、垃圾污水处理、公共停车场等市政公用设施水平,支持三级医院和新建高校、高校新建校区在大中城市布局,增加文化、体育等资源供给,提升城市生活品质。
第二节 推进以县城为重要载体的新型城镇化建设
把县域作为城乡融合发展的重要切入点,赋予县级更多资源整合使用的自主权。推进县城补短板强弱项,促进公共服务设施、环境卫生设施、市政公用设施、产业配套设施提级扩能,强化县城综合服务能力,推进南昌县、奉新县和吉安县开展国家县城新型城镇化建设示范。优化主干道布局,推进穿城国、省道逐步向城区边缘迁移。有序推进撤县设市,探索大部门制、扁平化等优化协同高效的设市模式。培育壮大县域特色产业集群,每个县(市)确定1-2个以上特色主导产业,打造一批产业旺、活力足、生态美的县域经济强县,到2025年,力争每个县(市)均有一个百亿元级块状经济产业集群。
第三节 高质量发展小城镇
推动中心城市周边小城镇通过规划独立城市组团、整体纳入中心城市等多种方式融合发展。推动区位优越、产业基础良好的小城镇聚焦主导产业,培育发展商贸物流、文化和旅游、资源加工、专业制造等专业特色小城镇。深化巩固经济发达镇行政管理体制改革成果,补齐基础设施、公共服务、就业创业等方面短板,不断提升综合服务功能,把乡镇建设成为服务农民的区域中心。促进特色小镇规范健康发展,建立清单管理制,健全规范纠偏、典型引路、服务支撑机制,培育一批示范性精品特色小镇。
第三章 全面提升城市功能品质
按照精心规划、精致建设、精细管理、精美呈现要求,推进城市发展方式和运营模式转变,深入实施城市功能与品质提升行动,让人民群众享受高品质生活。
第一节 转变城市发展方式
按照资源环境承载能力合理确定城市规模定位和空间布局,科学配置产业发展、生态涵养、基础设施和公共服务。增加城市密度,促进土地集约节约和混合利用,建立功能混用、立体开发、公交导向的集约紧凑型发展模式。完善道路布局,加密次支路网,合理设置绿化带。新建住宅推广街区制,增加绿化节点和公共开敞空间。优化城市设计和风貌管控,坚持城市外在形象和内涵精神的有机统一,使建筑景观与自然山水、历史文化相协调,体现城市地域特征和时代风貌。深入推进城市体检试点,加快推进城市更新,更多以“绣花”功夫实施“微改造”,改造提升老旧小区、老旧厂区、老旧街区和城中村等存量片区功能,提升城市人居环境质量。
第二节 推进新型城市建设
顺应城市发展新理念新趋势,建设宜居、韧性、智慧、绿色、人文的新型城市。推进韧性城市建设,建立应急基础设施体系,完善公共建筑和设施的应急避难功能。推进海绵城市建设,完善源头减排、蓄排结合、排涝除险、超标应急的城市排水防涝系统。统筹建设“城市大脑”,推进城市空间“一张图”数字化管理和城市运行“一网统管”。科学规划建设城市绿环、绿廊、绿楔和绿道,开展生态修复和功能完善,创建一批省级绿色生态示范城区(镇),推进省生态园林城市(镇)建设。构建舒适宜人的自行车道、步行道等慢行网络。大力推广装配式建筑和钢结构住宅。强化历史文化保护,延续城市文脉,杜绝大拆大建,让城市留下记忆、让居民记住乡愁。
第三节 加强城市精细化管理
构建“街乡吹哨、部门报到”的基层管理体制,发挥新时代文明实践中心(所、站)作用,推动资源、管理、服务向街道社区下沉,加快建设现代社区,推进宜居社区建设试点。运用现代数字技术推动城市管理手段、管理模式、管理理念创新,优化网格化管理和服务,精准高效满足群众需求。鼓励在社区居民委员会下设物业管理委员会,落实物业管理属地原则,加强物业服务监督,提高物业公司运营透明度和规范性。

第九篇 推动更高水平区域协调发展
深入实施主体功能区战略,坚持区域协调发展,完善提升“一圈引领、两轴驱动、三区协同”的区域发展格局,构建高质量发展的区域经济布局和国土空间支撑体系。
第一章 优化国土空间开发格局
立足资源环境承载能力,发挥各地区比较优势,推动形成主体功能明显、优势互补、高质量发展的国土空间开发保护格局。
第一节 完善主体功能区布局
顺应空间结构变化趋势,优化重大基础设施、重大生产力和公共资源布局,分类提高城市化地区发展水平,形成以大南昌都市圈为引领、省域副中心及区域中心城市为支撑、大中小城市协调发展的城镇化格局。推动农业生产向粮食生产功能区、重要农产品生产保护区和特色农产品优势区集聚,健全“四区二十四基地”四区二十四基地:指鄱阳湖平原农产品主产区,重点建设优质水稻、“双低”油菜、棉花、健康水产、畜禽养殖及优质蔬菜基地;赣抚平原农产品主产区,重点建设优质水稻、油菜、蜜橘、健康水产、畜禽养殖及优质蔬菜基地;吉泰盆地农产品主产区,重点建设优质水稻、油菜、果业、畜禽养殖、健康水产及优质蔬菜基地;赣南丘陵盆地农产品主产区,重点建设优质水稻、脐橙、油茶、甜叶菊、畜禽养殖及优质蔬菜基地。农业战略格局。优化生态安全屏障体系,构建“一江一湖五河三屏”一江一湖五河三屏:“一江”为长江;“一湖”为鄱阳湖;“五河”指赣、抚、信、饶、修五河源头区及重要水域;“三屏”为赣东—赣东北山地森林生态屏障、赣西—赣西北山地森林生态屏障和赣南山地森林生态屏障。生态安全战略格局。推动主体功能区战略在市县和乡镇层面精准落地,编制完成国土空间规划,明确管控要求和配套政策。
第二节 完善主体功能区配套政策
细化主体功能区划分,按照主体功能定位划分政策单元,制定实施差异化政策。以中心城市和城市群(都市圈)等经济发展优势区域为重点,增强经济和人口承载能力,提升创新策源能力和资源配置能力,推动建设用地等要素向中心城市和城市群(都市圈)倾斜。合理优化部分中心城市行政区划设置,拓展发展空间。支持农产品主产区增强农业生产能力。支持生态功能区把发展重点放到保护自然生态、提供生态产品上,支持生态功能区人口逐步有序向城市化地区转移并定居落户。健全公共资源配置机制,对生态功能区、农产品主产区提供更多有效转移支付。


第二章 推进区域协调发展
立足区域协调发展,促进各类要素合理流动和高效集聚,加快形成层次清晰、各显优势、融合互动、竞相发展的区域发展新格局。
第一节 做强做优大南昌都市圈
实施强省会战略,增强南昌核心主导功能和辐射带动能级,优化城市布局,支持“五大重点功能片区”五大重点功能片区:南昌现代空港新城、向塘国际陆港新城、南昌东站高铁新城、九望新城、中国(南昌)现代职教城五大重点功能片区。建设,培育壮大具有国际竞争力的特色优势产业集群,加快都市圈“五大中心”五大中心:经济中心、金融中心、科创中心、品质消费中心和高端服务业发展中心。建设,着力打造国际先进制造业集聚区、数字经济发展先行区、全国绿色低碳发展示范区。赋予赣江新区更多先行先试权,加快推动高端创新资源、战略性新兴产业向新区聚集,打造全省发展引擎、创新高地。支持九江建设长江经济带绿色发展示范城市、打造万亿临港产业带。支持抚州建设承接东部沿海产业转移示范区和先进制造业协作区。加强南昌与赣江新区、九江、抚州及周边县(市)的联动对接,统筹基础设施建设,完善都市圈3个“1小时出行交通圈”。完善一体化发展机制,推进产业分工协作、公共服务普惠均衡、生态环境共保共治。探索建立统一的规划委员会,实现规划统一编制、统一实施,探索实施都市圈内土地统管、居住证互认等制度。到2025年,大南昌都市圈地区生产总值占全省比重达到53%以上。

第二节 强化“两轴”驱动
依托沪昆、京九两大高铁通道和日益完善的高铁网络,以重点城镇和开发区为载体,加快推进高铁沿线产业集聚、区域合作、城乡融合,强化“十字形”为主框架的生产力布局。加强高铁站场周边基础设施和公共服务供给,推进各种交通方式无缝衔接,促进“站—产—城”融合发展,打造一批现代化高铁新城新区。发挥高铁要素集聚效应,立足高铁运输效率优势,整合沿线资源,打造高铁新型城镇带、现代物流带和黄金旅游带。依托沿线产业园区,优化产业布局,强化产业协作,打造京九电子信息产业带等先进制造业基地,培育发展航空制造、大健康、汽车及零部件、新型光电、物联网、大数据等现代产业集群,促进现代物流、金融、商贸、科技服务等现代服务业联动发展,打造面向东南沿海地区的优质生态农副产品生产基地。
第三节 促进赣南等原中央苏区高质量发展
巩固提升振兴发展成果,完善对口支援机制。支持赣南等原中央苏区传承弘扬红色文化,加快推动绿色转型发展,支持赣州打造新时代全国革命老区高质量发展示范区。支持赣南等原中央苏区与闽粤交界地区、湘赣边区域协同发展,推进赣州建设省域副中心城市,打造对接融入粤港澳大湾区“桥头堡”,加快推动中心城区“五区一体化”五区一体化:赣州市章贡区、南康区、赣县区、赣州经济技术开发区、蓉江新区五区联动,一体化发展。发展,提升“两城两谷两带”两城两谷两带:新能源汽车科技城、现代家居城,中国稀金谷、青峰药谷,赣粤电子信息产业带和赣州纺织服装产业带。重点产业发展规模和层次,打造金融、商贸物流、文化和旅游、教育、医疗养老、科研创新六大区域性中心。充分发挥区位和资源优势,建设粤港澳大湾区的后花园和优质农产品供应基地。加快推进瑞兴于经济振兴试验区建设。支持吉安打造连接大南昌都市圈与赣州省域副中心城市、支撑苏区振兴的中部脊梁,聚焦发展吉泰走廊,做大做强集成电路、半导体照明、触控显示、数字视听等电子信息产业,打造具有全国影响力的电子信息产业基地。支持抚州加快推进赣闽合作示范区建设,积极对接粤闽浙沿海城市群发展,促进向莆经济带发展升级,着力打造机械制造、绿色食品、现代物流、特色农业等一批具有竞争力的产业集群,加快推进“一区、两中心、两基地”一区、两中心、两基地:践行“两山”理论先行区,区域性数据中心、区域性算力中心,数字装备制造基地、数字经济示范基地。建设。
第四节 提升赣东北开放合作水平
充分发挥对接长三角和粤闽浙沿海城市群的前沿作用,发展更高层次的开放型经济,打造对接长三角一体化发展先行区、承接东部沿海先进制造业转移基地、国际文化旅游和康养休闲胜地。支持上饶建设区域性中心城市,提升“两光一车”两光一车:光伏、光学、汽车。产业发展水平,加快发展大旅游、大数据、大康养等新业态,打造全国光伏光学产业基地、文化旅游目的地。支持景德镇建设国家陶瓷文化传承创新试验区,加快陶瓷产业转型升级,做大做强航空产业,打造国际瓷都。支持鹰潭打造世界铜都、中华道都、智慧美城,进一步提升铜深加工、资源保障和国际化经营能力,加快建设国家“03专项”成果转移转化核心区。
第五节 加快赣西转型升级步伐
以绿色生态、转型升级为主线,加快推进区域产业整体升级,大力发展新能源、新材料、节能环保、大健康等绿色产业,加快区域融合和同城化步伐,打造全省产业转型升级样板区、中部地区城乡融合发展先行区、全国生态康养宜居胜地。支持宜春做大做强锂电、中医药、健康养生等优势产业,改造提升纺织、建材、食品等传统产业,建设区域性中心城市、全国锂电新能源产业基地。支持新余推进钢铁、锂电、硅灰石、光伏、电子信息等产业集群发展,打造中部地区新型工业强市、国家新能源科技示范城。支持萍乡改造提升冶金建材、工业陶瓷、花炮、电瓷等传统产业,培育壮大电子信息、装备制造、节能环保等新兴产业,建设国家产业转型升级示范城市、国家海绵城市先行区。加快建设新宜吉六县转型合作示范区,推进新宜萍三市区域一体化建设。
第十篇 高标准打造美丽中国“江西样板”
坚持“绿水青山就是金山银山”理念,纵深推进国家生态文明试验区建设,建设人与自然和谐共生的现代化,以更高标准打造美丽中国“江西样板”。
第一章 创新绿色制度
坚持源头严防、过程严管、后果严惩,完善生态文明领域统筹协调机制,构建生态文明体系,推动生态文明制度更加成熟更加定型。
第一节 健全空间管控制度
强化国土空间规划和用途管控,统筹优化生态、农业、城镇等功能空间布局,划定落实生态保护红线、永久基本农田、城镇开发边界等空间管制控制线,全面实施国土空间监测预警和绩效考核机制。加快自然保护地整合优化和分类管理,积极创建国家公园,构建国家公园为主体的自然保护地体系。严格管控自然保护地范围内非生态活动,推进核心保护区内居民、农田、矿业权有序退出。完善自然保护地、生态保护红线监管制度,开展生态系统保护成效监测评估。


第二节 健全现代环境治理体系
实施以“三线一单”三线一单:生态保护红线、环境质量底线、资源利用上线和生态环境准入清单。为核心的生态环境分区管控体系,建立地上地下、陆水统筹的生态环境治理制度。全面实施以排污许可制为核心的固定污染源监管制度。推进流域综合管理,强化“河(湖)长制”。推进生态环境保护综合执法改革,健全生态环境保护督察制度。完善环境资源司法保护机制,健全生态环境公益诉讼制度,严格落实生态环境损害赔偿和责任终身追究制度。建立生态环境突发事件后评估机制和公众健康影响评估制度。在高风险行业推行环境污染责任强制保险。加快完善环保信用评价、环保信息强制性披露等制度,加强企业环境治理责任制度建设。推进生态环境突出问题整改。
第三节 全面建立资源高效利用制度
严格实行资源总量管理和全面节约制度,健全自然资源有偿使用制度,完善资源价格形成机制。科学制定用水定额并动态调整,强化高耗水行业用水定额管理,建立水资源刚性约束机制。深入推进农业水价综合改革,配套建设计量设施,健全农业节水激励机制。加强土地节约集约利用,完善土地复合利用、立体开发支持政策。建立生态修复与开发建设占补平衡机制。健全矿产资源开发生态保护和安全生产制度,提高矿产资源开发综合利用水平。完善能效领跑者制度,落实国家5G、大数据中心等新兴领域能效标准。落实国家资源税措施,推动完善节能环保和资源利用的税收激励政策。
第二章 筑牢绿色屏障
坚持节约优先、保护优先、自然恢复为主,突出系统治理、精准治理,推进重要生态系统保护和修复,巩固提升“一江一湖五河三屏”生态安全格局,促进生态系统良性循环和永续利用。
第一节 强化环境治理保护
坚持精准治污、科学治污、依法治污,深入打好污染防治攻坚战,推动生态环境质量在较高水平上持续改善。着力打好蓝天保卫战,加强PM2.5和臭氧协同控制,推动多污染物协同控制和区域协同治理,全省空气质量总体达到二级标准。着力打好碧水保卫战,开展县级及以上城市集中饮用水水源地达标治理,推动生活污水处理设施覆盖全部建制镇(乡),因地制宜推进农村污水治理,国控断面水质实现“减四保三争二”减四保三争二:减少Ⅳ类水、保持Ⅲ类水、争取Ⅱ类水。。着力打好净土保卫战,开展国土空间全域土地综合整治试点,加强医疗废物和危险废物安全处置,加强塑料污染治理和塑料替代产品推广,持续推进化肥农药减量化,确保土壤环境质量安全稳定。深入实施长江经济带“共抓大保护”攻坚行动,深化“五河两岸一湖一江”全流域治理,推进生态环境污染治理“4+1”4+1工程:沿江城镇污水垃圾处理、化工污染治理、农业面源污染治理、船舶污染治理以及尾矿库污染治理。工程,强化沿线整治与岸线生态修复,努力构建长江经济带江西绿色生态廊道。加强光、噪音等新污染物治理。构建集污水、垃圾、固废、危废、医废处理处置设施和监测监管能力于一体的环境基础设施体系,推进环境基础设施网络向镇村延伸覆盖。探索建立符合产业发展实际的多层次节能环保装备标准体系,推动标准化生产、规模化应用,降低企业节能环保成本。


第二节 打造山水林田湖草生命共同体
实施山水林田湖草一体化保护和修复行动,在赣南山地源头区、赣中丘陵区、赣北平原滨湖区等特色生态单元,探索打造不同类型、各具特色的山水林田湖草生命共同体示范区。开展国土绿化行动,全面深化林长制改革,积极推进低产低效林改造、重点防护林工程和重点区域森林“四化”四化:绿化、美化、彩化、珍贵化。建设,全面加强湿地、草地保护修复,推进水土流失治理和矿山生态修复,提升生态服务功能和生态承载力。实施生物多样性保护重大工程,完善生物多样性保护网络,全面落实长江流域重点水域十年禁渔,严厉打击破坏野生动植物资源行为,加强外来物种管控。推行森林河流湖泊休养生息,健全耕地休耕轮作制度,巩固退耕还林成果,有序开展退圩还湖还湿。在尊重自然属性前提下,因地制宜开展河道等生态治理与修复。加强自然保护区能力建设。

第三节 积极应对气候变化
严格落实国家节能减排约束性指标,制定实施全省2030年前碳排放达峰行动计划,鼓励重点领域、重点城市碳排放尽早达峰。大幅降低能耗强度,有效控制能源消费增量,强化节能法规标准等落实情况监察。加快产业结构、能源结构调整,深入推进能源、工业、建筑、交通等领域节能低碳转型,推动全省煤炭占能源消费比重持续下降。严格落实能耗总量和强度“双控”制度,严控新上高耗能项目,狠抓重点领域和重点用能单位节能,推进重点用能单位能耗监测管理全覆盖。探索建立温室气体排放统计核算体系,建立“天地空”一体化生态气象观测体系,提高应对极端天气和气候事件能力。推动甲烷、氢氟碳化物、全氟化碳等温室气体排放持续下降。
第三章 壮大绿色经济
统筹经济社会发展和环境保护、生态建设,建立健全绿色低碳循环发展的经济体系,加快推动生态要素向生产要素、生态财富向物质财富转变。
第一节 培育壮大绿色产业
实施绿色产业培育工程,大力发展生态循环农业、生态旅游等产业,壮大清洁生产、清洁能源、绿色建筑、基础设施绿色升级等产业,推动节能环保产业成为我省新兴支柱产业,创建3-5个国家级绿色产业示范基地。加快重点行业、重点领域绿色化改造,支持资源枯竭型城市、老工业基地转型发展。加快发展绿色供应链、节能和环境服务业,推广合同能源管理、合同节水管理、环境污染第三方治理等服务模式。深化绿色金融改革,构建绿色金融服务体系。实施绿色技术创新攻关行动,制定发布省级绿色技术与装备推广目录,健全以市场为导向的绿色技术创新体系和标准化体系,加快突破一批原创性、引领性绿色技术。
第二节 提高资源综合利用效率
大力发展循环经济,构建多层次资源高效循环利用体系。加强园区循环化改造,开展园区产业废物交换利用、能量梯级利用、水循环利用和污染物集中处理。积极推进国家级资源综合利用基地、循环经济示范市(县)和“无废城市”建设。完善废旧物品回收设施,健全城市废旧物品回收分拣体系。推行生产企业“逆向回收”等模式,建立健全线上线下融合、流向可控的资源回收体系。拓展生产者责任延伸制度覆盖范围。推进外卖和快递包装可循环、可降解、易回收。
第三节 加快生态优势转化
开展自然资源调查评价监测和确权登记。健全生态资产与生态产品市场交易机制,推进排污权、用能权、用水权、碳排放权市场化交易,争取建立南方地区生态产品交易中心。积极推进国家生态综合补偿试点,完善市场化、多元化生态补偿机制,加大重点生态功能区、重要水系源头地区、自然保护区转移支付力度,开展跨省和省内跨流域横向生态保护补偿,完善森林和湿地生态效益补偿机制。按照“谁修复、谁受益”原则,鼓励各类社会资本参与生态保护修复,建立生态产品价值实现机制。大力推广“两山银行”“湿地银行”等建设。支持抚州开展国家生态产品价值实现机制试点、九江长江经济带绿色发展示范区建设。
第四章 繁荣绿色文化
积极弘扬生态文化,普及生态文明知识,倡导绿色生活方式,全面构建以生态价值观念为准则的生态文化体系。
第一节 提高全民生态意识
把生态文明建设纳入国民教育体系和党政领导干部培训体系,推进生态文明宣传教育进学校、进家庭、进社区、进工厂、进机关。深度挖掘全省生态文化资源,创建一批生态文明教育基地。组织好世界环境日、世界水日、植树节、湿地日、野生动植物日、爱鸟周、全国节能宣传周等主题宣传活动,办好省生态文明宣传月活动,加大环境公益广告宣传力度,引导公民自觉履行生态环境保护责任。
第二节 倡导绿色生活方式
大力倡导简约适度、绿色低碳、文明健康的生活理念和生活方式,形成崇尚绿色生活的社会氛围。普遍推行生活垃圾强制分类,坚决制止餐饮浪费行为,扎实开展限塑行动,引导形成健康生活习惯。广泛开展节约型机关、绿色家庭、绿色学校、绿色社区等绿色创建行动,推广减碳行动激励机制。倡导绿色消费,鼓励绿色出行,优先发展公共交通,加大节能和新能源车辆推广应用力度。加快扩大绿色产品消费,建立统一的绿色产品标准、认证、标识等体系,扩大政府绿色采购规模,完善绿色产品推广机制和消费激励措施。

第十一篇 提升赣鄱文化软实力
牢牢把握社会主义先进文化前进方向,围绕举旗帜、聚民心、育新人、兴文化、展形象的使命任务,深化文化体制改革,促进满足人民文化需求和增强人民精神力量相统一,建设更具影响力的文化强省,不断开创赣鄱文化繁荣发展新局面。
第一章 提高社会文明程度
坚持马克思主义在意识形态领域指导地位,培育和践行社会主义核心价值观,推动形成适应新时代要求的思想观念、精神面貌、文明风尚、行为规范,筑牢全省人民共同奋斗的思想基础。
第一节 推动理想信念教育常态化制度化
深入开展习近平新时代中国特色社会主义思想学习教育,健全用党的创新理论武装头脑、教育人民工作体系。大力实施“习近平新时代中国特色社会主义思想在江西实践研究工程”“江西省青年马克思主义者理论研究创新工程”。持续开展中国特色社会主义和中国梦宣传教育,加强党史、新中国史、改革开放史、社会主义发展史教育,加强爱国主义、集体主义、社会主义教育,弘扬党和人民在各个历史时期奋斗中形成的伟大精神。提倡艰苦奋斗、勤俭节约,开展以劳动创造幸福为主题的宣传教育活动。加强和改进学校思想政治教育,构建全员全过程全方位育人体系,完善青少年理想信念教育齐抓共管机制。深入实施哲学社会科学创新工程,加强新型智库建设。
第二节 持续提升公民文明素养
推动社会主义核心价值观融入法治建设、生态文明建设、网络空间管理等社会治理重点工作。实施公民道德建设工程,推进社会公德、职业道德、家庭美德、个人品德建设。实施时代新人培育工程,培养推出一批新时代的先锋模范。选树推广先进典型,广泛开展时代楷模、道德模范、“最美人物”、“身边好人”、“最美家庭”等学习宣传和礼遇帮扶活动,进一步做大“江西好人文化”品牌。实施文明创建工程,组织开展文明城市、文明村镇、文明单位、文明家庭、文明校园评选表彰活动,深入开展“推动移风易俗,促进乡风文明”行动。完善市民公约、乡规民约、学生守则、团体章程等社会规范,依法建立惩戒失德行为机制。弘扬诚信文化,建设诚信社会。健全志愿服务体系,广泛开展志愿服务关爱行动。
第三节 加强思想舆论阵地建设
深化拓展新时代文明实践中心建设试点,推进党的基层阵地资源整合。实施全媒体传播工程,推动江西日报社、江西广播电视台实施全媒体化,建设在全国有影响力的新型主流媒体。推进省、市、县三级融媒体中心建设,完善联动策划宣传机制。加强重点新闻网站建设,构建网上网下一体、内宣外宣联动的主流舆论体系。深入实施网络内容建设工程,持续加强社会主义核心价值观网络传播,发展积极健康的网络文化。加强依法管网和技术治网,完善网络综合治理体系。深入开展马克思主义新闻观教育,推动部校共建新闻院系,不断提升新闻队伍素质。
第二章 进红色文化与优秀传统文化传承创新
坚持创造性转化、创新性发展,深入挖掘和弘扬我省红色文化和优秀传统文化蕴含的核心思想理念、传统美德和人文精神,全面增强赣鄱文化的生命力和影响力。
第一节 大力传承红色基因
实施红色基因代代传工程,弘扬井冈山精神、苏区精神、长征精神,深化方志敏革命精神等学习宣传研究,推动革命精神具体化、时代化、标志化。加强长征文物、抗战文物和红色标语保护展示利用,积极推进长征国家文化公园江西段建设,打造红色文化保护传承示范基地,建设“红色名村”。以重大革命历史事件为重点,统筹推进全省革命文物整体规划、连片保护、整体展示,建设一批国家级、省级革命文物保护传承示范基地。实施红色经典出版文化工程,加强红色档案的挖掘整理,推出一批红色文艺精品。将红色基因传承与国防教育相结合,推进南昌国防教育示范城建设。持续深入开展诵读红色家书、红色走读、红色经典进万村电影公益放映等活动。
第二节 加强文化遗产保护传承
高标准建设景德镇国家陶瓷文化传承创新试验区,努力打造“两地一中心”两地一中心:国家陶瓷文化保护传承创新基地、世界著名陶瓷文化旅游目的地、国际陶瓷文化交流合作交易中心。。全面推进南昌汉代海昏侯国遗址、景德镇御窑厂遗址等国家考古遗址公园建设,构建更具江西特色的考古遗址公园体系和遗址博物馆群。深入开展江西历史文化专题研究阐释,推进书院文化、稻作文化、戏曲文化、中医药文化、阳明文化等特色历史文化传承创新,推动婺源徽州文化、赣南客家文化、景德镇陶瓷文化、吉安庐陵文化、抚州戏曲文化等文化生态保护区(实验区)建设。加强世界文化遗产、重点文物保护单位、历史文化名城名镇名村、传统村落保护和利用。强化非物质文化遗产系统性保护。加强优秀传统手工艺保护和传承。开展赣鄱文化资源普查,深化古籍整理研究。加强地方志工作。启动《江右文库》编纂工程。
第三节 推动赣鄱文化“走出去”
积极参与国家对外文化交流和多层次文明对话,重点推进“一带一路”文化交流合作,开展白鹿洞书院文化论坛、汤显祖戏剧文化海外传播等重大活动。推进海外文化中心建设,打造一批国际文化交流合作标志性工程。进一步提升中国红色旅游博览会、文化发展巡礼、景德镇国际陶瓷博览会等重点展会国际影响力。鼓励和支持民间文化交流。以文化交流带动文化贸易,支持优势文化企业在海外设立分支机构,大力发展对外文化贸易,推动体现江西文化特色的陶瓷、中医药、工艺美术、舞台艺术等产品和服务走向世界。
第三章 促进文化事业繁荣发展
不断加强公共文化产品和服务供给,加快构建城乡一体、区域均衡、人群均等的现代公共文化服务体系,使人民群众享有更加充实、更为丰富、更高质量的精神文化生活。
第一节 完善公共文化服务体系
健全公共文化服务法规体系,完善公共文化服务实施和评估标准。推进城乡公共文化服务体系一体建设,逐步形成主城区和中心镇15分钟、一般村镇20分钟的“公共文化服务圈”。提升文化惠民工程的覆盖面,强化基层综合性文化服务中心功能,丰富群众性文化活动。鼓励公共文化机构在城市新区、开发区建设分支机构、服务网点。完善应急广播体系,实施公共文化数字化转型工程和“智慧广电”工程。建立健全“公益+商业”的电影公共服务体系。深入推进全民阅读,建设“书香赣鄱”。
第二节 繁荣发展社会主义文艺
实施文艺作品质量提升工程,重点强化文艺创作前端、源头扶持,健全重大现实、重大革命、重大历史题材创作规划组织机制。深入开展文艺工作者“深入生活、扎根人民”主题实践活动,不断推出反映新时代新气象、讴歌人民新创造的文艺精品。推动文艺与互联网融合,创作更多优秀网络作品。建立健全文化产品创作生产、传播引导、宣传推广的激励机制和评价体系,大力推动文化资源、文学作品向其他艺术门类创新转化。推动地方戏曲振兴发展,建立高雅艺术、优秀影视作品、民族民间优秀文化、优秀戏曲进基层进校园常态化机制。加强和改进文艺评论,扩大主流文艺评论影响力,倡导讲品位讲格调讲责任、抵制低俗庸俗媚俗,推动形成健康清朗的文艺生态。加强文化人才队伍建设,培育造就一批高水平创作人才和德艺双馨的文化名家。
第三节 创新公共文化服务运行机制
推进国家文化大数据体系建设,加快跨部门、跨行业、跨地域公共文化资源整合,组建全省文化场馆联盟,开展公共文化巡展巡讲巡演服务。加强基层文化阵地融合,提高设施使用效率。建设省文化馆,完善博物馆、纪念馆、美术馆、公共图书馆、文化馆(站)等公共文化场馆免费开放制度。鼓励民办文化场馆、经营性文化设施等提供优惠或免费的公益性文化服务。探索公共文化设施所有权与经营权分离,鼓励引导国有文化企业和社会力量参与公共文化设施建设运营,制定社会力量参与公共文化服务实施标准。建立健全档案信息资源共享机制,推进民生档案便民服务。
第四章 促进文化产业高质量发展
坚持把社会效益放在首位、社会效益和经济效益相统一,健全现代文化产业体系和市场体系,提升文化产业竞争力。
第一节 扩大优质文化产品供给
实施“文化+”工程,促进文化与科技、金融、互联网、旅游、体育等深度融合,培育新型文化业态和文化消费模式。实施文化产业数字化战略,壮大数字创意、网络视听、数字出版、数字娱乐等产业,加快文娱演出、文博会展等传统业态线上线下融合。加快提升超高清电视节目制播能力,推进电视频道高清化改造。实施文化品牌战略,打造“天工开物园”等一批有影响力、代表性的文化产品和企业品牌。培育和扶持若干文化龙头企业和跨界融合的产业集团,合理布局和规范发展文化产业园区,推动区域文化产业带建设。打造文创孵化、交易、展示等专业平台,推进文化交易平台整合建设。
第二节 深化文化体制机制改革
完善文化管理体制和“1+N”文化经济政策体系,深化文化市场综合执法体制改革,提升文化治理效能。完善国有文化资产管理体制和国有文化企业履行社会责任机制。健全人民文化权益保障制度,推进公共文化机构法人治理结构改革和经营性文化事业单位转企改制。推动省属文化企业加快建立现代企业制度,深化国有文艺院团改革和院线制改革。加强对未成年人使用网络、信息网络传播视听等领域的监管。


第十二篇 促进人的全面发展
坚持把提升全民素质放在突出位置,构建高质量的教育体系和全方位全周期的健康体系,优化人口结构,拓展人口质量红利,提升人力资本水平和人的全面发展能力。
第一章 建设高质量教育体系
全面贯彻党的教育方针,全面落实立德树人根本任务,坚持优先发展教育事业,办好人民满意的教育。
第一节 推进基础教育公平而有质量发展
提升县域义务教育基本均衡水平,推进义务教育优质均衡发展,推进城乡学校在办学条件、教师队伍建设等方面全面达标,稳步推进义务教育城乡一体化。建立健全适应学龄人口变化的学校布局调整机制,加快城镇学校建设,增加学位供给,保障农业转移人口随迁子女平等享受基本公共教育服务。综合利用闲置校园校舍,加强乡村寄宿制学校建设。稳定乡村教师队伍,完善留守儿童关爱体系和义务教育控辍保学体系。加大高中阶段教育普及攻坚,鼓励高中阶段学校多样化、特色化发展,稳步推进高考综合改革。加强公办幼儿园建设,严格落实城镇小区配套园政策,构建建设管理长效机制,多渠道增加普惠性幼儿园供给,不断深化学前教育普及普惠安全优质发展。支持和规范民办教育发展,全面规范校外培训机构。办好特殊教育、民族教育和专门教育。
第二节 推动高等教育内涵特色发展
推进高等教育分类管理和高等学校综合改革,推动高等教育由数量规模型向内涵质量型转变,全面提升人才培养质量和科技创新能力。持续推进高等学校“双一流”建设,举全省之力办好南昌大学,争取进入世界一流大学建设高校行列。支持更多特色高校建设世界一流学科。优化高等教育布局,主动融入国家重大战略和全省发展需求,创建若干应用型本科院校,引导部分省属本科院校转型建设高水平应用型高校,加快培养理工农医类专业紧缺人才。深化高校省部共建体制机制,加大力度吸引国内外知名高校在江西开展合作办学,争取更多支持,丰富办学资源,扩大教育供给。稳步扩大研究生培养规模,深化研究生教育改革,提升高层次人才培养质量。扩大学校办学自主权,推进高校建立以章程为核心的制度体系。
第三节 推进职业教育融合创新发展
整省推进职业教育提质创优,打造部省共建国家职业教育创新发展高地。探索更加适应市场需求的办学体制机制,深化产教融合、校企合作,探索实施校企合作负面清单制度,鼓励社会力量举办高质量职业教育。完善职业教育布局,在南昌、赣州等地规划建设职教园区。推动建设一批高水平职业学校和专业,遴选一批特色优势专业试办本科层次职业教育。推行“1+X”证书制度、现代学徒制和企业新型学徒制等培养形式。推动职业教育与普通教育、继续教育横向融通,构建中高职及职教本科纵向贯通的人才培养体系。
第四节 完善终身学习体系
构建衔接沟通各级各类教育、认可多种学习成果的终身学习服务体系,完善注册学习和弹性学习制度,畅通不同类型学习成果的互认和转换渠道。整合教育信息化资源,完善全民终身学习公共服务平台和终身学习账号体系,面向不同需求学习者提供高水平多样化内容供给。推进高水平大学开放教育资源。支持整合利用学校设施与教育资源开展继续教育、社区教育、老年教育,推动各类学习型组织建设,完善覆盖城乡的家庭教育指导服务体系。完善终身学习激励政策,形成全民积极向学、随时随地可学的制度环境。
第五节 强化教育现代化保障
加强新时代教师队伍建设,健全师德师风长效机制,完善教师管理和发展政策,提升教师教书育人能力素质。健全适应不同教育阶段需求的师资培养体系,重点建设一批师范教育基地,补齐师资数量和学科短板。支持高水平综合性大学开展教师教育,扩大公费师范生培养规模,推进师范毕业生免试认定教师资格改革。支持高水平应用型院校举办职业技术师范专业,建立高等学校、职业学校与行业企业联合培养“双师型”双师型:教师、工程师等资格兼具,教学能力、实践能力兼备的教师。教师机制。深化中小学、幼儿园教师管理综合改革,加大教师编制统筹配置和跨区域调整力度,支持有条件的地方探索急需紧缺教师“多点施教”。提高教师地位待遇,健全长期从教教师荣誉制度。完善教育经费投入和管理机制。深化教育评价改革,坚决破除“五唯”顽瘴痼疾,强化教育督导。积极推广“互联网+教育”教学模式,推进智慧校园建设。


第二章 全面推进健康江西建设
把人民健康摆在优先发展的战略地位,坚持预防为主方针,深入实施健康江西行动,为人民群众提供全方位全周期健康服务。
第一节 织牢公共卫生防护网
建立稳定的公共卫生事业投入机制,改革完善疾病预防控制体系,提高疾病预防处置能力。落实医疗机构公共卫生责任,创新医防协同机制。完善突发公共卫生事件监测预警机制,加强实验室检测网络建设,健全医疗救治、科技支撑、物资保障体系,提升突发公共卫生事件防控和紧急医学救援能力。调整优化医疗资源布局,健全分类分级分层分流的城市传染病防控救治网络,依托区域内三甲综合医院,建设重大传染病疫情救治基地和紧急医学救援基地。推进公共设施平战两用改造,提高平战快速转换能力。推进县级综合医院提标改造,全面提升县域医疗救治和疫情防控能力。加快推进慢性病综合防控示范区建设,基本实现常见慢性病健康管理全覆盖。
第二节 深化医药卫生体制改革
坚持基本医疗卫生事业公益性,深入推进“三医联动”三医联动:医疗、医保、医药改革联动。改革。深入推进公立医院治理结构、人事薪酬、编制管理和绩效考核改革。支持社会办医,鼓励有经验的执业医师开办诊所。全面推进医师执业区域注册,鼓励开展多点执业。加快建立整合型医疗卫生服务体系,积极发展医疗联合体、医院集团等多种分级诊疗模式,进一步落实基层首诊、双向转诊、上下联动、急慢分诊的分级诊疗机制,完善家庭医生签约服务。巩固完善基本药物制度,深化药品、医用耗材集中带量采购制度改革,优化医疗服务价格动态调整机制,保障紧缺药品供应,深入推进电子处方试点制度,进一步降低群众就医负担。
第三节 提升医疗卫生服务水平
推动优质医疗资源扩容和区域均衡布局,积极创建国家区域医疗中心,建设一批省级区域医疗中心,整合推进卒中、创伤、胸痛、危重孕产妇、危重新生儿救治中心等急危重症救治体系建设。以城市社区和农村基层、县级医院和中医院为重点,完善城乡三级医疗服务网络,促进“县乡一体、乡村一体”。持续推进省市县三级公立中医院改造升级和基层中医药服务全覆盖。加强全科、儿科、麻醉、精神卫生、康复管理、心理健康等急需紧缺专业人才和公共卫生复合型人才培养培训,培养仁心仁术的医学人才。落实乡村医生待遇,加强基层人才队伍建设。加快“互联网+医疗健康”发展,建成覆盖省市县乡四级医疗卫生机构的远程医疗服务体系。大力推行医疗机构检查、检验结果互认,规范医疗质量控制管理,改善患者就医体验。
第四节 推动中医药传承创新发展
发挥中医药在治未病中的主导作用,做优做强中医优势专科,构建融预防保健、疾病治疗和康复于一体的中医药服务体系。积极创建国家中医医疗中心,完善基层中医药服务设施。推广应用以热敏灸为代表的中医康复治疗,规范发展中医养生保健机构。推动中医药传承创新发展,实施樟树“中国药都”振兴工程,支持“建昌帮”和“旴江医学”振兴发展。加强以赣产中药为主体的中药新药研发和二次开发,推动中药经典名方研究及产业化。进一步提升中药材种植和加工制造水平,加快建设全国道地药材检验检测中心。推进国家中医药健康旅游示范区创新发展。加强中西医结合,全面提升中西医疗服务质量。
第五节 开展爱国卫生和全民健身运动
持续推进城乡环境综合整治,加强健康教育与健康知识普及,开展控烟行动,坚决革除滥食野生动物等陋习,推广分餐公筷等文明健康生活方式。统筹推进全民健身场地设施和公共服务体系建设,推进社会体育场地设施建设和学校场馆开放共享,提高健身步道、骑行道、社区多功能运动场等便民健身场所覆盖面,因地制宜发展体育公园,打造“15分钟健身圈”。以青少年为重点开展国民体质监测和干预,保障学校体育课和课外锻炼时间。推广工间健身制度。鼓励举办不同层次和类型的群众性体育活动,不断提升竞技体育综合实力。


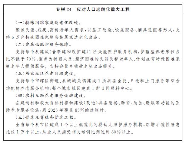
第三章 积极应对人口老龄化
落实国家人口长期发展战略,以“一老一小”为重点,完善人口服务体系,健全人口发展配套政策,促进人口结构优化和长期均衡发展。
第一节 优化生育政策和配套措施
优化生育政策,增强生育政策包容性,减轻家庭生育、养育、教育负担,提高适龄群体生育意愿,引导生育水平提升并稳定在合理区间。完善基层妇幼健康服务网络,推进生育服务机构标准化建设与规范化管理,推进优生优育全程服务。合并实施生育保险和基本医疗保险,确保职工生育期间的生育保险待遇不降低。实施出生人口素质提升行动计划,加强出生缺陷综合防治,提高出生人口质量。健全家庭发展支持体系,完善农村计划生育家庭奖励扶助和计划生育特殊困难家庭全方位帮扶保障制度,加大对失独家庭的关爱和帮扶支持力度。健全婴幼儿发展政策,发展普惠托育服务体系,健全支持婴幼儿照护服务和早期教育的政策体系。积极发展多种形式的婴幼儿照护服务机构,支持企事业单位、社会组织等社会力量提供普惠托育服务,鼓励幼儿园发展托幼一体化服务。推进婴幼儿照护服务和早期教育专业化、规范化发展,提高保育保教质量和水平。
第二节 加快完善养老服务体系
推动养老事业和养老产业协同发展,发展普惠型养老服务和互助性养老,支持家庭承担养老功能,构建居家社区机构相协调、医养康养相结合的养老服务体系。健全基本养老服务体系,夯实公办养老院的兜底功能,深化公办养老机构改革,完善公建民营管理机制,支持具有教育培训或疗养休养功能的机构转型发展养老服务,加强对护理型、连锁型民办养老机构的政策扶持。推进公共基础设施适老化改造,支持和规范专业化机构服务向社区延伸,大力发展社区嵌入式养老,探索社区“物业+养老服务”模式。深入推进医养结合,扩大养老机构护理型床位供给。推广“党建+农村养老服务”模式,健全覆盖县乡村三级的农村养老服务体系。加快推进公办养老机构入住综合评估和轮候制度,健全养老服务综合监管制度。强化老年人权益保障,提升老年人社会优待水平。

第十三篇 构建促进共同富裕、共建共治共享的民生发展格局
坚持尽力而为、量力而行,健全基本公共服务体系,加强普惠性、基础性、兜底性民生建设,完善共建共治共享的社会治理制度,扎实推动共同富裕,不断增强老区人民获得感、幸福感、安全感。
第一章 促进更充分更高质量就业
坚持经济发展就业导向,扩大就业容量,提升就业质量,促进充分就业,推动收入分配更加合理有序,构筑高质量发展的民生根本和社会稳定基石。
第一节 积极实施就业优先政策
加强就业形势分析监测,健全就业需求调查和失业风险预警机制,构建就业影响评估机制,保持城镇新增就业基本稳定。完善高校毕业生、农村转移劳动力、退捕渔民、退役军人、化解过剩产能下岗职工等重点群体就业支持体系。构建常态化援企稳岗扶持政策体系,统筹用好就业补助和失业保险基金,促进企业用工稳定。建立促进创业带动就业、多渠道灵活就业机制,全面清理取消对就业的不合理限制,引导零工经济、小店经济、夜间经济等新就业形态规范发展。扩大公益性岗位安置,着力帮扶妇女、残疾人、零就业家庭成员就业。
第二节 构建公共就业服务体系
健全覆盖城乡的全方位公共就业创业服务体系,加强基层公共就业创业服务平台建设。深入实施职业技能提升行动和重点群体专项培训计划,健全劳动者终身职业技能培训制度,广泛开展新业态新模式从业人员技能培训。健全培训经费税前抵扣政策,鼓励企业开展岗位技能提升培训。完善欠薪治理长效机制和劳动争议调解仲裁制度,探索建立新业态从业人员劳动权益保障机制。构建和谐劳动关系。
第三节 优化收入分配结构
坚持按劳分配为主体、多种分配方式并存,提高劳动报酬在初次分配中的比重。实施中等收入群体培育行动,让更多的知识型、技能型、创新型劳动者,新型职业农民等普通劳动者通过自身努力进入中等收入群体。健全工资决定、正常增长和支付保障机制,完善最低工资标准和工资指导线。健全各类生产要素由市场评价贡献、按贡献决定报酬的机制,强化以增加知识价值为导向的收入分配政策。探索通过土地、资本等要素使用权、收益权增加中低收入群体要素收入,多渠道增加城乡居民财产性收入。完善再分配机制,加大社保、转移支付等调节力度和精准性,发挥慈善等第三次分配作用。

第二章 健全广覆盖多层次社会保障体系
坚持应保尽保原则,按照兜底线、织密网、建机制的要求,加快建成覆盖全民、统筹城乡、公平统一、可持续的多层次社会保障体系,稳步提高保障水平。
第一节 改革完善社会保险制度
完善企业职工基本养老保险省级统筹制度,贯彻落实国家统筹有关政策,实施渐进式延迟法定退休年龄。放宽灵活就业人员参保条件,加快落实社保关系转移接续,实现基本养老保险法定人员全覆盖。完善城镇职工基本养老金合理调整机制,逐步提高城乡居民基础养老金标准,持续推进国有资本划转充实社保基金。发展多层次、多支柱养老保险体系,提高企业年金和职业年金覆盖率,发展个人储蓄性养老保险和商业养老保险。推进失业保险、工伤保险向职业劳动者广覆盖,完善省级统筹制度。积极稳妥推进社保费征缴体制改革。
第二节 建立全民医疗保障体系
健全基本医疗保险稳定可持续筹资和待遇水平调整机制,完善医保缴费参保政策,推动基本医疗保险省级统筹。实行医疗保障待遇清单制度,逐步将门诊费用纳入基本医疗保险统筹基金支付范围,改革职工医保个人账户制度。做好医保关系跨地区转移接续,全面落实全国异地就医直接结算制度。完善医保目录动态调整机制,健全医保经办机构与医疗机构的谈判协商机制,推行以按病种付费为主的多元复合式医保支付方式,探索紧密型医疗联合体实行总额付费。完善重大疫情医疗救治费用保障机制和医保支付政策,探索建立特殊群体、特定疾病医药费豁免制度。健全重大疾病医疗保险和救助制度,稳步建立长期护理保险制度,鼓励发展商业健康保险及补充医疗保险。健全严密有力的医疗保障基金监管机制。
第三节 优化社会救助和慈善制度
健全基本生活救助制度和医疗、教育、住房、就业、受灾人员等专项救助制度,坚持并完善社会救助和保障标准与物价上涨挂钩联动机制。以城乡低保、特困人员、低收入家庭和支出型贫困家庭为重点,健全分层分类的社会救助体系。推动临时救助制度覆盖所有基本生活暂时陷入困境的城乡群众。加强和改进生活无着的流浪乞讨人员救助管理,做好重大疫情等突发公共事件困难群众急难救助工作。推进城镇困难群众解困脱困,加强城乡救助制度、标准统筹,逐步实现常住地救助申请。积极发展服务类社会救助,推进政府购买社会救助服务。发挥好红十字会人道救助重要作用。引导和支持社会工作专业力量开展社会救济、社会互助和志愿服务活动,探索开展“时间银行”等志愿活动。促进慈善事业发展。
第四节 完善住房保障体系
坚持“房子是用来住的、不是用来炒的”定位。建立健全房地产市场调控机制,因城施策、分类指导,确保商品住房供需总体平衡,稳定房地产市场预期。构建以保障性租赁住房和共有产权住房为主体的保障性住房体系,促进保障对象从以城镇户籍家庭为主转向覆盖城镇常住人口,保障方式从以政府投入为主转向政府政策支持、吸引社会力量投入。完善公租房货币化补贴政策。促进专业化、机构化租赁企业发展,积极推广政府购买公租房运营管理服务。完善长租房政策,逐步使租购住房在享受公共服务上有同等权利,规范发展长租房市场。单列租赁住房用地计划,探索支持利用集体建设用地和企事业单位自有闲置土地按照规划建设租赁住房。
第五节 健全退役军人工作体系和保障制度
落实退役军人保障法律法规,全面推广实施“尊崇工作法”,健全退役军人事务管理工作机制和政策制度体系。深化退役军人安置制度改革,加大教育培训和就业创业扶持力度,拓展就业领域,提升就业安置质量。建立健全新型待遇保障体系,完善和落实优待政策,合理提高退役军人和其他优抚对象待遇标准,做好随调配偶子女工作安排、落户和教育等工作。完善伤病残退役军人移交安置、收治休养制度。加强退役军人保险制度衔接。构建“大双拥”工作格局,开展双拥模范城创建活动。大力弘扬英烈精神,加强烈士纪念设施建设和管护。
第三章 保障妇女等群体基本权益
坚持男女平等基本国策,坚持儿童优先发展,提升青少年关爱服务水平,提高残疾人发展能力,切实保障妇女、儿童、青少年、残疾人等重点人群发展权利和机会。
第一节 促进妇女全面发展
持续改善促进男女平等、妇女全面发展的制度机制,切实保障妇女平等获得就学、就业、财产和参与经济社会发展等权利。保障妇女享有卫生健康服务,完善宫颈癌、乳腺癌综合防治体系。保障妇女享有受教育权利,持续提高受教育年限和综合能力素质。保障妇女平等享有经济权益,消除就业性别歧视,依法享有产假和生育津贴,保障农村妇女土地权益。保障妇女平等享有政治权利,推动妇女广泛参与社会事务和民主管理。提高留守妇女关爱服务水平,严厉打击侵害妇女和女童人身权利的违法犯罪行为。
第二节 提升儿童关爱服务水平
健全保障儿童权利的地方法规政策体系,优化儿童发展环境,切实保障儿童生存权、发展权、受保护权和参与权。推进城乡儿童享有更加均等和优质的基本公共服务,提升农村儿童健康服务体系和水平。完善儿童健康服务体系,预防和控制儿童疾病,有效控制儿童肥胖和近视。保障儿童公平受教育权利,加强儿童心理健康教育和服务。加强困境儿童分类保障,完善农村留守儿童关爱服务体系。健全孤儿福利保障制度,完善艾滋病病毒感染儿童、事实无人抚养儿童救助机制。严格规范儿童收养制度。
第三节 推动青少年健康发展
促进青少年全面发展,为青少年提供课余托管、兴趣发展、毕业求职、创新创业、社会融入等服务。完善未成年人监护制度和司法保护制度,加强学校及周边社会治安综合治理,严厉打击侵害未成年人权益的违法犯罪行为。加强青少年心理健康指导,开展青少年生命教育和挫折教育,有效预防青少年犯罪。实行特殊家庭青少年成长关爱行动。推进青少年活动中心等综合服务平台建设。动员青少年广泛参与志愿服务和社会公益活动。加强关心下一代工作,持续推进“一对一”结对帮扶帮教活动。
第四节 提高残疾人发展能力
完善残疾人帮扶制度,帮助残疾人普遍参加基本医疗和基本养老保险,健全困难残疾人生活补贴和重度残疾人护理补贴标准动态调整机制。完善残疾人就业创业支持体系,加强残疾人劳动权益保障,优先为残疾人提供职业技能培训。推进适龄残疾儿童和少年教育全覆盖,提升特殊教育质量。加快发展残疾人照护和托养服务,提升县域残疾人综合服务能力。优化残疾人康复服务,促进康复服务市场化发展,提高康复辅助器具适配率。加强残疾人服务设施和无障碍环境建设,支持困难残疾人家庭无障碍设施改造。
第四章 构建社会治理新格局
健全党组织领导的自治、法治、德治相结合的城乡治理体系,建设人人有责、人人尽责、人人享有的社会治理共同体。
第一节 完善社会治理体系
健全以基层党组织为核心、村(居)委会为主导、人民群众为主体的新型基层社会治理体系。完善基层民主协商制度,拓宽群众参与基层社会治理的制度化渠道。畅通和规范市场主体、新社会阶层、社会工作者和志愿者等参与社会治理的途径,发挥群团组织和社会组织在社会治理中的作用,发挥行业协会商会自律功能。加强基层群众性自治组织规范化建设,推进和规范住宅小区业主大会、业主委员会、物业监督委员会等组织建设。健全以职工代表大会为基本形式的企事业单位民主管理制度。深化基层平安创建活动,广泛开展平安江西志愿者行动。
第二节 创新社会治理方式
加强城乡社区治理和服务体系建设,推动社会治理重心下移、力量下沉、政策下倾,向基层放权赋能,减轻基层特别是村级组织负担。全面推进综治中心实体化建设,推行等级化评定、组团式服务,打造全省统一、多网合一的社会治理网格,推动养老托育、卫生健康、家政服务场景精准对接和有机集成。建设网格化管理、精细化服务、信息化支撑、开放共享的基层管理综合服务平台。加强和创新市域社会治理,扎实推进市域社会治理现代化试点,推动乡镇(街道)社会工作服务实现全覆盖。健全社区工作者职业发展体系,加强基层社会治理队伍建设。


第十四篇 建设更高水平的平安江西
坚持总体国家安全观,实施国家安全战略,切实把安全发展贯穿于全省发展各领域和全过程,防范和化解影响现代化进程的各种风险,确保人民安居乐业、社会安定有序。
第一章 筑牢安全发展底线
统筹发展和安全,坚持预防预备与应急处突相结合,建立健全经济社会重大风险研判、防控协同、防范化解机制,提高重点领域防范抵御安全风险能力,守住不发生系统性风险底线。
第一节 加强地方国家安全体系和能力建设
坚决维护集中统一、高效权威的国家安全领导体制,健全完善贯彻落实总体国家安全观的地方工作体系和制度体系。强化“大安全”工作格局,进一步完善重点领域国家安全工作协调机制和专项工作机制。落实国家安全审查和监管制度,加强国家安全执法。推进国家安全宣传教育常态化长效化,增强全省人民国家安全意识,巩固国家安全人民防线。坚定维护国家政权安全、制度安全、意识形态安全,全面加强网络安全、信息安全、数据安全保障体系和能力建设。严密防范和严厉打击敌对势力渗透、破坏、颠覆、分裂活动。
第二节 维护经济安全
加强经济安全风险预警、防控机制和能力建设,实现重要产业、基础设施、战略资源等关键领域安全可控。实施产业竞争力调查和评价工程,增强产业体系抗冲击能力。实施重要农产品保障工程,稳定粮食种植面积和粮食产量,保障稻谷、生猪、蔬菜、油料等重要农产品的有效安全供给。健全重要民生商品价格调控机制,保障市场供应和价格总体稳定。开展粮食节约行动,提升收储调控能力,筑牢粮食安全底线。坚持“内优外引”,增强能源保供能力。切实保障战略性矿产资源安全,发挥好稀土等战略资源特殊价值。完善责任体系,维护水利、电力、供水、油气、交通、通信、网络、金融等重要基础设施安全。坚持遏制增量与化解存量并举,严控地方政府债务风险。完善现代金融监管体系,加强对地方金融组织监管,积极防范化解股票质押、债券违约、私募基金等风险,持续整治互联网金融风险,坚决打击非法集资等违法违规金融活动。落实国家涉外经济安全部署。
第三节 保障人民生命安全
健全完善安全生产责任和管理制度,加快建立公共安全风险排查和隐患治理体系。强化企业主体责任落实,加强危险化学品、烟花爆竹、矿山、建筑施工、交通、消防等重点领域安全生产监管执法,有效遏制重特大公共安全事故。强化生物安全保障,提高食品药品等关系人民健康产品和服务的安全监管水平,强化疫苗等高风险品种监管。建立高效科学的自然灾害防治体系,提升洪涝干旱、森林火灾、地质灾害、气象灾害、地震等自然灾害防御工程标准,推进防灾抗灾重大基础设施建设。完善应急管理体制机制,强化应急管理基础和应急救援队伍建设。加快构建政府、企业、第三方等多方联动的应急物资保障体系,合理确定省级储备和市县级储备、政府储备和企业储备、实物储备和产能储备规模,完善物资储备、动用应急预案。发展巨灾保险。
第二章 维护社会和谐稳定
正确处理新形势下人民内部矛盾,完善社会矛盾综合治理机制和社会治安综合治理体制机制。
第一节 健全社会矛盾综合治理机制
坚持和发展新时代“枫桥经验”,畅通和规范群众诉求表达、利益协调、权益保障通道。完善信访制度,严格落实领导干部接访下访包案化解信访矛盾制度,加强信访工作与调解、仲裁、行政裁决、行政复议、诉讼等衔接配合,深化一站式多元解纷和诉讼服务体系建设。完善各类矛盾纠纷调解联动工作体系,落实分类归口工作原则,构建源头防控、排查梳理、纠纷化解、应急处置的社会矛盾综合治理机制。健全社会心理服务体系和危机干预机制。全面落实重大决策社会稳定风险评估制度。加强市县两级行业性、专业性社会矛盾调解平台建设。建立农村土地承包经营纠纷调解仲裁体系,完善“民转刑”案件预防机制,健全人民调解、行政调解、司法调解等多元化解纠纷联动工作体系。
第二节 推进社会治安防控体系现代化
坚持专群结合、群防群治,加强社会治安防控体系建设。健全实有人口和特殊人群服务管理制度,推进严重不良行为青少年专门学校建设。强化“雪亮工程”建设和深度应用,着力提升农村地区覆盖面,推进智慧平安小区和智能安防建设。建立健全突出违法犯罪和治安问题专项打击整治机制,推进扫黑除恶常治长效,坚决防范和打击暴力恐怖、黑恶势力、新型网络犯罪和跨国犯罪等各类违法犯罪。


第十五篇 推进社会主义民主
政治建设江西实践坚定不移走中国特色社会主义政治发展道路,保证人民通过各种途径和形式管理国家事务,管理经济文化事业,管理社会事务,巩固和发展生动活泼、安定团结的政治局面。
第一章 推进社会主义政治建设
坚持人民主体地位,健全民主制度,丰富民主形式,拓宽民主渠道,依法实行民主选举、民主协商、民主决策、民主管理、民主监督,使各方面更好体现人民意志、保障人民权益、激发人民创造。
第一节 坚持和完善人民代表大会制度
支持和保证人大及其常委会依法行使职权。健全人大对“一府一委两院”监督制度,完善人大常委会听取审议专项工作报告制度,改进执法检查、专题询问、专项工作评议组织方式,探索运用质询、特定问题调查等监督方式。优化代表结构,适当增加基层人大代表和专业人才数量。落实我省加强新时代人大工作的意见,健全人大组织制度、选举制度和议事规则,完善论证、评估、评议、听证制度,加强各级人大及其常委会建设。
第二节 落实中国共产党领导的多党合作和政治协商制度
发挥社会主义协商民主独特优势,统筹推进政党协商、人大协商、政府协商、政协协商、人民团体协商、基层协商以及社会组织协商,构建程序合理、环节完整的协商民主体系。推进政治协商、民主监督、参政议政制度建设,提高建言咨政和凝聚共识水平。健全各民主党派、工商联和无党派人士直接向地方党委提出建议的“直通车”制度。健全发扬民主和增进团结相互贯通、建言资政和凝聚共识双向发力的程序机制。优化界别设置,扩大团结面。完善协商于决策之前和决策实施之中的落实机制,健全协商成果采纳和反馈机制。
第三节 巩固和发展最广泛的爱国统一战线
完善大统战工作格局,促进政党关系、民族关系、宗教关系、阶层关系、海内外同胞关系和谐,巩固和发展大团结大联合局面。全面贯彻党的民族政策,铸牢中华民族共同体意识,深入持久开展民族团结进步创建,健全城市少数民族群众服务管理机制,支持和帮助民族乡、村加快发展。全面贯彻党的宗教工作基本方针,依法管理宗教事务,发挥好宗教工作县乡村三级网络、乡村两级责任制作用。健全党外代表人士队伍建设制度。切实做好港澳台统战工作、海外统战工作及侨务工作,充分发挥工会、共青团、妇联等人民团体桥梁纽带作用。
第四节 服从服务国防建设、“一国两制”、祖国统一和外交大局
深入贯彻习近平强军思想,坚决维护军委主席负责制,落实党管武装、党委议军制度,主动对接军队改革建设需求,积极做好服务保障,坚定不移推进经济建设与国防建设协调发展。完善国防动员体系,加强全民国防教育,深化双拥共建,巩固军政军民团结。深入贯彻“一国两制”方针,深化与香港、澳门交流合作,实现互利共赢、共同发展。坚决服务两岸关系和平发展和祖国统一,加强赣台交流合作,高度警惕和坚决遏制“台独”分裂活动。主动服务国家总体外交大局,提高外事工作能力和水平。
第五节 健全党和国家监督体系
完善党内监督体系,落实各级党组织监督责任,保障党员监督权利。重点加强对“关键少数”、各级主要领导干部的监督,完善领导班子内部监督制度。推进政治监督具体化常态化,健全巡视巡察上下联动机制,完善巡视巡察整改、督察落实情况报告制度。深化纪检监察体制改革,完善纪检监察权力运行机制和管理监督制约体系。完善派驻监督体制机制,提高派驻监督全覆盖质量。推进纪律监督、监察监督、派驻监督、巡视监督统筹衔接,落实人大监督、民主监督、行政监督、司法监督、群众监督、舆论监督制度,发挥审计监督、统计监督职能作用。
第二章 加快推进法治江西建设
深入贯彻习近平法治思想,坚持依法治省、依法执政、依法行政共同推进,法治江西、法治政府、法治社会一体建设,健全完善党内法规,全面推进科学立法、严格执法、公正司法、全民守法。
第一节 完善地方立法体制机制
坚持科学立法、民主立法、依法立法,完善党委领导、人大主导、政府依托、各方参与的立法工作格局。完善人大在立法中发挥主导作用的体制机制,健全立法起草、论证、协调、审议机制。加强立法协商,完善公众有序参与机制。完善地方立法规划计划,推进党内法规制度建设,加强全面深化改革、推动经济发展、实施乡村振兴、完善社会治理、保障人民生活、优化生态环境等领域的立法。坚持立改废释并举,及时修改、废止不适应改革发展要求的地方性法规。加强地方特色立法。
第二节 促进严格执法和公正司法
坚持把严格执法放在首位,健全公正文明执法机制,规范执法自由裁量权,加大食品药品、环境保护、公共交通、互联网等重点领域的执法力度。加大对严重违法行为处罚力度,实行惩罚性赔偿制度。深化行政执法体制改革,推进综合执法,推动执法重心下移。深化司法体制综合配套改革,全面落实司法责任制,加强司法制约监督,规范权力运行,提高司法质量效率和公信力。深化以审判为中心的刑事诉讼制度改革。贯彻宽严相济、罚当其罪原则,正确有效实施认罪认罚从宽制度。
第三节 加强对法律实施的监督
建立健全与执法司法权运行机制相适应的制约监督体系。严格落实执法司法办案责任制、错案追究制等制度,坚决排除各种非法干预。加大法律监督力度,加强行政执法监督,充分发挥检察机关法律监督职能,加强刑事检察、民事检察、行政检察监督。健全公益诉讼工作机制,拓宽公益诉讼案件范围。
第四节 推进普法守法
落实“谁执法谁普法”普法责任制,加强青少年法治教育,广泛开展民法典等普法工作。完善公共法律服务体系,扩大法律顾问制度覆盖面。督促各级党和国家机关以及领导干部带头尊法学法守法用法,提高运用法治思维和法治方式深化改革、推动发展、化解矛盾、维护稳定、应对风险的能力。


第十六篇 强化规划实施保障
坚持党的全面领导,发挥发展规划的战略导向作用,健全实施机制,强化政策协同,为谱写全面建设社会主义现代国家江西篇章提供坚实保障。
第一章 加强党对经济社会发展的领导
贯彻党把方向、谋大局、定政策、促改革的要求,增强“四个意识”、坚定“四个自信”、做到“两个维护”,完善上下贯通、执行有力的组织体系,确保党中央决策部署在江西有效落实。
第一节 坚持和完善党领导经济社会发展的体制机制
加强党领导经济社会工作制度化建设。健全决策机制和协调机制,完善党委研究经济社会发展战略、研究重大方针政策的工作机制,切实提升决策科学化水平。全面贯彻新时代党的组织路线,加强干部队伍建设,落实好干部标准,提高各级领导班子和干部适应新时代新要求抓改革、促发展、保稳定水平和专业化能力。完善容错纠错机制,加强对敢担当善作为干部的激励保护,激发干部干事创业热情。坚持党管人才原则,完善人才工作,培养造就大批德才兼备的高素质人才。
第二节 落实全面从严治党制度
全面加强新时代党的建设,落实全面从严治党主体责任、监督责任。以党的政治建设为统领,全面推进党的各方面建设,不断提高党的建设质量和水平。落实“不忘初心、牢记使命”长效机制,走好新时代长征路。以基层党建标准化、规范化、信息化建设为抓手,全面加强党的基层组织建设。把严的主基调长期坚持下去,锲而不舍落实中央八项规定精神,驰而不息纠治形式主义、官僚主义,深入整治“怕、慢、假、庸、散”作风顽疾,切实为基层减负。坚持无禁区、全覆盖、零容忍,一体推进不敢腐、不能腐、不想腐,持续整治群众身边的腐败和不正之风问题,营造风清气正的良好政治生态。
第二章 努力形成规划实施合力
强化规划对经济社会发展的统领作用,充分发挥市场在资源配置中的决定性作用,更好发挥政府作用,健全实施机制,加强政策协同,凝聚起推动规划顺利实施的强大力量。
第一节 健全规划实施机制
健全以发展规划为统领,空间规划为基础,专项规划、区域规划为支撑的省市县三级规划体系。加强发展规划与各类规划、中长期规划与年度计划衔接协调,推动发展规划落地落实。
本规划确定的约束性指标以及重大工程、重大项目、重大政策和重要改革任务,要明确责任主体、实施进度要求,分解落实到年度计划中,并纳入各地、各部门经济社会发展综合评价和绩效考核体系。纳入本规划的重大工程项目,要简化审批核准程序,优先保障规划选址、土地供应和融资安排。
加强规划实施情况动态监测,开展规划实施年度监测、中期评估和总结评估,中期评估和总结评估报告提请省人民代表大会常务委员会审议。适时对规划进行修订调整,由省人民政府提出方案报省人民代表大会常务委员会批准。发挥审计机关推动规划落实的作用。

第二节 强化规划实施政策保障
坚持规划定方向、财政作保障、金融为支撑,就业、产业、投资、消费、区域等政策相协调,发挥政策协调和工作协同机制作用,强化各类政策对发展规划实施的保障作用。加强财政预算与规划实施的衔接协调,合理安排支出规模和结构。在防范化解风险前提下,积极引导金融要素资源配置方向和结构。适应产业发展和结构调整,突出功能性,强化普惠公平,完善市场机制和利益导向机制,充分发挥市场配置资源的决定性作用。围绕空间格局优化,促进形成要素有序自由流动、主体功能约束有效、基本公共服务均等、资源环境可承载的区域协调发展格局。重大生产力布局和土地、人口、环境、社会等公共政策的制定,应当服从和服务于发展规划,强化政策间协调配合,形成政策合力。
第三节 动员全社会参与规划实施
本规划提出的预期性指标和产业发展等任务,主要依靠市场主体的自主行为实现。要激发全省人民参与规划实施、建设美好家园的主人翁意识,充分发挥各级政府、社会各界参与规划实施的积极性、主动性和创造性,尊重基层首创精神,最大限度地汇聚人民群众的力量和智慧,形成群策群力、共建共享的生动局面。
实现“十四五”规划和二〇三五年远景目标,责任重大、使命光荣。全省上下要更加紧密地团结在以习近平同志为核心的党中央周围,同心同德促发展,凝心聚力抓落实,在加快革命老区高质量发展上作示范、在推动中部地区崛起上勇争先,为谱写全面建设社会主义现代化国家江西篇章而不懈奋斗!