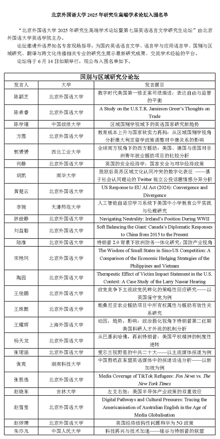
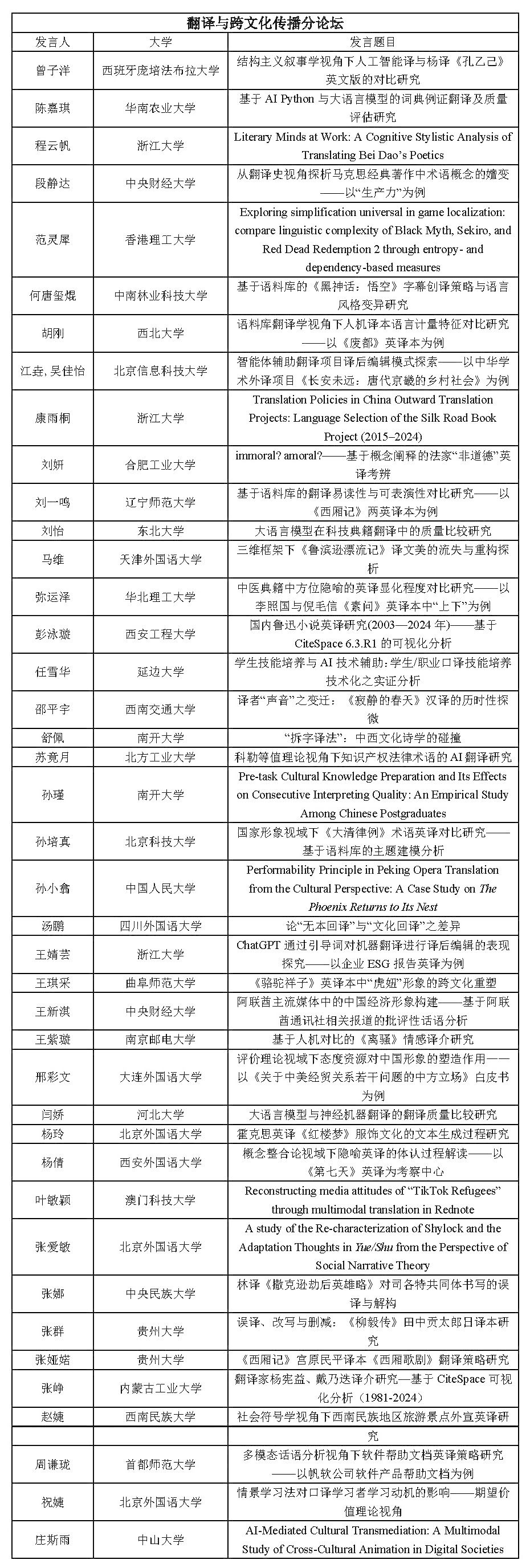
北京外国语大学2025年研究生高端学术论坛入围名单



Copyright @ YABO鸭脖(中国大陆)官方网站-OfficialWebsite版权所有. 地址:北京市海淀区西三环北路2号/19号    邮编:100089  Supported by BFSU ITC